杏彩
中国政府网
河北省政府网站
杏彩网站
简体中文
网站地图
联系我们
进入适老化
网站杏彩
机构概况
杏彩
政务公开
政务服务
公众互动
数据中心
专题专栏
财政(务)预决算
您当前的位置
>
杏彩
>
财政(务)预决算
名称
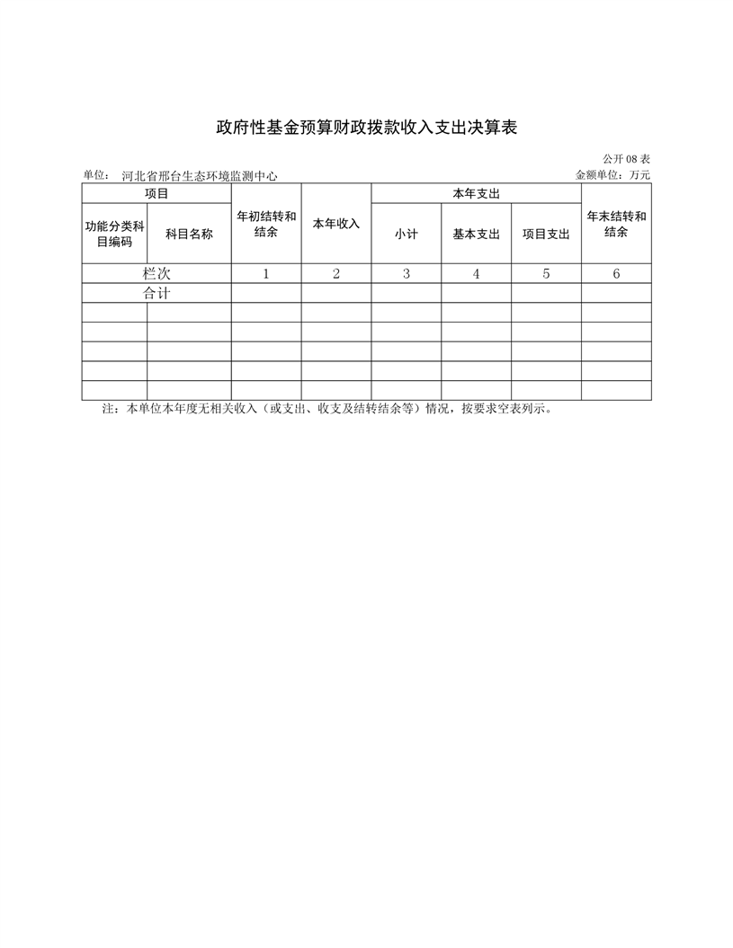
河北省邢台生态环境监测中心2020年度单位决算公开
发布机构
河北省邢台生态环境监测中心
索引号
0218077J/2021-00990
主题分类
财政(务)预决算
文号
发布日期
2021-08-27
主题词
效力状态
河北省邢台生态环境监测中心2020年度单位决算公开
发布日期:2021-08-27 11:35
信息来源:河北省邢台生态环境监测中心
访问量:
?
字体 :
[ 大 ]
[ 中 ]
[ 小 ]
扫一扫在手机打开当前页
上一篇:
河北省生态环境应急与重污染天气预警中心2020年度单位决算公开文本
下一篇:
河北省石家庄生态环境监测中心2020年度决算公开
保护视力色:
分享
打印本页
关闭窗口
您访问的链接即将离开“杏彩(中国)官方网站 ”门户网站 是否继续?
放弃
继续访问
财政(务)预决算
河北省邢台生态环境监测中心2020年度单位决算公开
来源:河北省邢台生态环境监测中心 时间:2021-08-27