河北省人民政府关于印发河北省生态环境保护“十四五”规划的通知
冀政字〔2022〕2号
各市(含定州、辛集市)人民政府,雄安新区管委会,省政府各部门:
现将《河北省生态环境保护“十四五”规划》印发给你们,请认真组织实施。
河北省人民政府
2022年1月12日
河北省生态环境保护“十四五”规划
为全面贯彻落实党中央决策部署和省委、省政府工作安排,深入打好污染防治攻坚战,加快建设京津冀生态环境支撑区,促进生态环境质量持续改善,制定本规划。
一、继往开来,全面开启美丽河北建设新征程
(一)生态环境保护取得历史性成就。
“十三五”以来,河北省坚持以习近平新时代中国特色社会主义思想为指导,深入贯彻习近平生态文明思想,突出精准治污、科学治污、依法治污,大力建设京津冀生态环境支撑区,污染防治攻坚战取得阶段性胜利,全省生态环境质量显著提升,生态环境保护发生历史性、转折性、全局性变化。列入《河北省国民经济和社会发展第十三个五年规划纲要》《河北省生态环境保护“十三五”规划》的主要任务完成良好,生态环境约束性指标全部达到规划目标要求。2019年、2020年连续两年在国家污染防治攻坚战成效考核中被评为优秀等级。
蓝天保卫战取得关键性胜利。坚持全民共治、源头防治、标本兼治、城乡联治,紧盯目标任务,狠抓短板弱项,统筹推进压能、减煤、治企、降尘、控车、增绿等重点任务,着力构建明晰的责任追究体系,主动设定严于国家标准、高于国家要求的措施,强力组织开展系列攻坚行动,打出一套标本兼治、主攻治本“组合拳”。2020年,全省细颗粒物(PM2.5)浓度44.8微克/立方米,未达标地级城市PM2.5浓度47微克/立方米,分别比2015年下降40%和40.5%;地级城市空气质量优良天数比率69.9%,较2015年提高12.6个百分点;重度及以上污染天数11天,较2015年减少24天;二氧化硫、氮氧化物排放总量较2015年分别削减47.5%、32.7%。
碧水保卫战取得明显成效。突出抓好白洋淀流域治理、工业污水达标整治、渤海综合治理等专项行动,水环境质量明显改善。2020年,74个国考断面达到或好于Ⅲ类水体比例为66.2%,较2015年提高27个百分点;劣Ⅴ类断面累计下降43.2个百分点,实现全消除;化学需氧量、氨氮排放总量较2015年分别削减22.4%、23.2%。白洋淀水质实现全域Ⅳ类、局部Ⅲ类,密云水库上游潮河、白河出境断面和于桥水库上游沙河、黎河出境断面达到或优于Ⅱ类水质,2018-2020年,连续三年近岸海域国考点位水质优良比例达到100%。
净土保卫战取得阶段性成果。加强源头治理和风险管控,全面摸清土壤环境污染状况,受污染耕地全部实行分类管理,污染地块环境风险得到有效管控,危险废物、医疗废物处置能力及布局不断优化,“洋垃圾”实现零进口,受污染耕地安全利用率、污染地块安全利用率达到国家要求,农产品质量和人居环境安全得到有效保障。
生态环境支撑能力明显增强。统筹山水林田湖草系统治理,划定并调整生态保护红线,编制完成“三线一单”,违法违规破坏生态环境问题专项整治成效显著。大力实施“三北防护林”、京津风沙源治理、退耕还草还林轮牧、绿色矿山等一系列生态建设工程,森林覆盖率达到35%以上。加强生态文明示范创建,河北省塞罕坝机械林场被联合国授予“地球卫士奖”,迁西县、井陉县分别获得第四批“国家生态文明建设示范县”和“绿水青山就是金山银山”实践创新基地称号。
经济社会加快绿色低碳转型。不断优化能源和产业结构,深入推进交通和城乡低碳化建设,持续增加生态碳汇,积极参与全国碳排放交易市场建设,能源消费总量得到有效管控,煤炭消费占比由82%下降到74.4%,非化石能源消费占能源消费比重提升至7%,2020年单位地区生产总值二氧化碳排放量较2015年累计下降25%以上。
(二)生态环境保护迎来新机遇。
“十四五”时期,生态环境保护进入减污降碳协同增效的新阶段,实施重点行业减污降碳行动,构建绿色清洁能源生产供应体系,推广低碳技术的研发应用,实现绿色制造技术突破,将从根本上减少污染物排放,同时也推动生态环境治理模式从末端向源头、从单因子控制向协同控制转变,为从根本上改善生态环境质量创造了更加有利的条件。
重大国家战略和国家大事深入实施创造新的历史机遇。京津冀协同发展、雄安新区建设、北京冬奥会筹办,中国(河北)自由贸易试验区、北京大兴国际机场临空经济区、北京城市副中心、大运河文化带等加快建设,给河北发展带来前所未有的战略支撑和强大动能。重大国家战略和国家大事的落地见效,促进生态环境支撑水平大幅跃升,从组织推动、要素保障、资源整合、资金投入等方面,为“十四五”时期推动生态环境保护工作提供了宝贵经验、带来重大机遇。
生态文明建设政策制度体系日益完善。党的十九届四中全会明确了实行最严格的生态环境保护制度、全面建立资源高效利用制度、健全生态保护和修复制度、严明生态环境保护责任制度等制度措施。省级层面先后成立省生态环境保护委员会等10余个生态环境领域议事协调机构。完成省以下环保机构监测监察执法垂直管理改革,开展省级生态环境保护督察,建立生态环境保护责任清单。制修订一系列地方性法规,生态文明体制改革顺利推进,为“十四五”生态环境保护提供了制度保障。
科技创新对生态环境保护发挥更加显著的促进作用。河北省加快实施科技强省行动,人工智能、区块链、大数据、储能技术、5G通信、遥感监测等新技术新业态的研发应用,将对产业结构、社会发展、环境保护等产生革命性影响,有利于促进绿色发展与节能减排,提升污染治理水平,推进形成节约资源和保护生态环境的空间格局、产业结构、生产方式、生活方式。
(三)生态环境保护任重道远。
生态环境结构性矛盾仍然突出。全省产业结构偏重、能源结构偏煤、交通运输结构偏公路的现状没有根本改变。电力、钢铁、焦化、水泥、玻璃和陶瓷六大重点行业大气污染物排放量占工业排放总量一半以上,全省煤炭消费量位居全国第4,能源消费强度为全国平均水平的1.6倍,公路运输占货运总量比重高于全国13.4个百分点,重点城市“化工围城”“城中有钢”“煤电围城”问题亟待解决。
生态环境质量持续改善的基础尚不稳固。部分城市空气质量综合指数位于全国后十名,臭氧污染问题日渐突出。部分老旧城区雨污混错接问题仍存在,农村生活污水治理覆盖率不高,重点流域生态用水总体短缺,尚未形成稳定的自然修复能力。污染耕地难以恢复为健康土壤,工业用地腾退带来新的风险管控压力,新污染物的环境风险逐步显现,危险废物非法转移倾倒问题时有发生。
生态系统质量和服务功能不强。森林、湿地、草原等生态资源主要集中在燕山、太行山、坝上地区和沿海地区,中度以上生态脆弱区域占全省面积42.5%,地下水超采问题突出,人均湿地占有面积不足全国平均水平的一半,生物多样性及生物安全保障水平需进一步提升。
生态环境治理体系和治理能力需加快提升。绿色发展的激励约束机制不够有力,有利于生态产品价值实现的经济政策和市场机制尚不健全。城乡环境基础设施建设存在短板,农村清洁取暖和垃圾污水治理长效运行机制有待完善,生态环境监测监管现代化手段和能力不足。新冠疫情防控对生态环境治理能力提出了更高要求。
面对机遇与挑战,必须锚定2035年美丽河北建设目标,落实碳达峰碳中和战略部署,统筹污染治理、生态保护、应对气候变化,深入打好污染防治攻坚战,促进生态环境持续改善,为谱写天蓝地绿水秀的美丽河北画卷贡献力量。
二、目标导向,准确把握生态环境保护总体要求
(一)指导思想。以习近平新时代中国特色社会主义思想为指导,全面贯彻党的十九大和十九届历次全会精神,深入贯彻习近平生态文明思想和习近平总书记对河北工作的重要指示批示精神,全面落实河北省第十次党代会精神,按照省委、省政府工作部署,立足新发展阶段,完整准确全面贯彻新发展理念,构建新发展格局,坚持生态优先、绿色发展,以实现减污降碳协同增效为总抓手,以改善生态环境质量为核心,突出精准治污、科学治污、依法治污,统筹污染治理、生态保护、应对气候变化,保持力度、延伸深度、拓宽广度,深入打好污染防治攻坚战,深化重大国家战略和国家大事落地实施,推进生态环境治理体系和治理能力现代化,以高水平生态环境保护推动高质量发展、创造高品质生活,加快建设首都水源涵养功能区、京津冀生态环境支撑区和绿色低碳、生态优美的现代化河北。
(二)基本原则。
坚持绿色发展。统筹减污降碳协同增效,加快推动产业、能源、交通运输结构调整,强化国土空间规划和用途管控,全面提高资源利用效率,推动能源清洁低碳安全高效利用。
坚持人民至上。坚持生态为民、生态利民、生态惠民,集中攻克突出生态环境问题,不断增强人民群众对生态环境的获得感、幸福感、安全感,以生态环境保护实际成效取信于民。
坚持系统观念。推进山水林田湖草沙一体化保护和修复,强化多污染物协同控制和区域协同治理,注重综合治理、系统治理、源头治理,提升生态系统质量和稳定性。
坚持底线思维。严格落实“三线一单”生态环境分区管控,健全环境风险防控机制,有效应对各类突发环境事件,全力保障生态环境安全,当好首都政治“护城河”。
坚持改革创新。深入推进生态文明体制改革,完善生态环境保护领导体制和工作机制,加大技术、政策、管理创新力度,加快构建现代环境治理体系。
(三)主要目标。
“十四五”时期,生态环境保护主要目标如下:
绿色低碳转型成效显著。国土空间开发保护格局得到优化,绿色低碳发展加快推进,能源资源配置更加合理、利用效率大幅提高,单位地区生产总值能源消耗和碳排放强度持续降低,简约适度、绿色低碳的生活方式加快形成。
生态环境质量持续改善。主要污染物排放持续减少,环境空气质量全面改善,优良天数比率持续提高,基本消除重污染天气。水环境质量稳步提升,水生态功能初步得到恢复,海洋生态环境稳中向好,城乡人居环境明显改善。
生态服务功能稳步提升。生态安全屏障更加牢固,生物多样性得到有效保护,自然保护地体系逐步完善,塞罕坝二次创业取得新成果,首都水源涵养功能区、京津冀生态环境支撑区建设取得明显成效。
环境风险得到有效防控。土壤污染风险得到有效管控,危险废物和新污染物治理能力明显增强,核与辐射环境风险有效管控,防范化解生态环境风险能力显著增强。
现代环境治理体系加快形成。生态环境监管和应急能力短板加快补齐,共建共治共享的生态环境治理体系更加健全,生态环境治理效能得到新提升。
“十四五”规划指标包括环境治理、应对气候变化、环境风险防控、生态保护四类共18项。


三、创新引领,推动绿色低碳发展
(一)统筹推进区域绿色发展。
1.落实主体功能区战略。立足资源环境承载能力,优化城市化地区、农产品主产区、生态功能区三大空间格局。推进城市化地区集约绿色低碳发展,引导省会石家庄和唐山、保定、邯郸区域中心城市高质量集约发展,加强城市治理环境风险防控,统筹推进城市群生态共建环境共治。强化农产品主产区耕地保护,深入实施农药化肥减量行动,大力发展生态农业,加强农业面源、畜禽养殖污染治理和农村环境综合整治。加强生态功能区生态保护和修复,提升生态服务功能,推动生态产品价值实现,支持生态功能区人口逐步有序向城市化地区转移,禁止或限制大规模高强度的工业化城市化开发。
2.建立生态环境分区管控体系。衔接国土空间规划分区和用途管制要求,将生态保护红线、环境质量底线、资源利用上线的硬约束落实到环境管控单元,建立差别化的生态环境准入清单,加强“三线一单”成果在政策制定、环境准入、园区管理、执法监管等方面的应用。健全以环评制度为主体的源头预防体系,严格规划环评审查和项目环评准入,开展重大经济技术政策的生态环境影响分析和重大生态环境政策的社会经济影响评估。
3.推动四大战略功能区绿色发展。在环京津核心功能区,突出人居环境风险防护,强化污染治理、产业结构调整及重点河湖污染防治,加强西部太行山和白洋淀生态修复保护。在沿海率先发展区,加强海洋环境治理和风险防控,保护沿海生态空间,引导重化工产业优布局、控规模。在冀中南功能拓展区,推进传统产业提升改造,构建现代工业体系,加快基础设施建设、农业种植结构调整。在冀西北生态涵养区,重点发挥生态保障、水源涵养、旅游休闲等功能,发展绿色产业和生态经济,规划建设燕山—太行山自然保护地。
4.保障重大国家战略落地实施。强化京津冀协同发展生态环境联建联防联治,提升京津冀生态环境支撑区建设水平。高标准开展雄安新区环境保护与生态建设,统筹城水林田淀系统治理,进一步深化白洋淀生态修复保护,打造雄安新区绿色高质量发展的“样板之城”。强化张家口首都“两区”功能,做好北京冬奥会生态环境质量保障。推进承德国家可持续发展议程创新示范区建设,加强张家口、承德生态功能区协同共建。实施大运河文化带生态空间管控、自然生态系统修复和流域污染防治。深化廊坊“北三县”和北京通州区生态共建共享、联防联治,共筑北京大兴国际机场临空经济区生态安全格局。
(二)加快产业绿色转型升级。
1.加强宏观治理的环境政策支撑。加强能耗总量和强度双控、煤炭消费和污染物排放总量控制,强化市场准入约束,抑制高碳投资,严格控制高耗能高排放项目盲目发展。严禁新增钢铁、焦化、水泥熟料、平板玻璃、煤化工产能,合理控制煤制油气产能规模。依法依规加强节能审查事中事后监管。深化生态环境“放管服”改革,推进环评审批、生态环境监管和监督执法“正面清单”制度化、规范化,持续优化营商环境。
2.优化重点行业企业布局。引导重点行业向环境容量充足、扩散条件较好区域布局。推动焦炭产能向五大集团、煤化工基地和钢焦一体企业集聚。实施重点企业退城搬迁,对不符合城市功能定位的污染企业,依法搬迁退出城市建成区。在保障电力安全稳定供应前提下,稳妥实施燃煤火电机组及自备电厂退城搬迁。
3.推进重点行业绿色转型。以钢铁、焦化、铸造、建材、有色、石化、化工、工业涂装、包装印刷、电镀、制革、石油开采、造纸、纺织印染、农副食品加工等行业为重点,开展全流程清洁化、循环化、低碳化改造,促进传统产业绿色转型升级。在电力、钢铁、建材等重点行业实施减污降碳行动,实施全产业链和产品全生命周期降碳减污,打造多维度、全覆盖的绿色低碳产业体系。推动重点行业完成限制类产能装备的升级改造。更好发挥电弧炉短流程炼钢企业绿色低碳、市场调节作用,有序引导电弧炉短流程炼钢发展。依法推进强制性清洁生产审核,行业、园区和产业集群探索开展整体审核。
4.实施产业园区和产业集群升级改造。开展产业园区规划环境影响跟踪评价,推动优化园区在城市总体空间格局中的布局,促进园区绿色发展。深化国家级和省级循环经济示范园区的循环化改造,创建生态工业示范园区。推进建材、化工、铸造、印染、电镀、加工制造等传统制造业集群提升,提高产业集约化、绿色化发展水平。
5.提升产业链供应链绿色化水平。建立以资源节约、环境友好为导向的采购、生产、营销、物流及循环利用体系。积极应用物联网、大数据和云计算等信息技术,建立绿色供应链管理体系。推进工业产品绿色设计和绿色制造研发应用,在重点行业推广先进、适用的绿色生产技术和装备。鼓励企业采用绿色设计、绿色材料、绿色采购、绿色工艺、绿色包装、绿色运输。培育打造一批绿色设计示范、绿色工厂、绿色园区和绿色供应链管理企业。
6.做大做强环保产业。做大做强环保装备制造业,培育一批技术先进、管理科学的环保装备制造龙头企业,实现特色优势环保装备制造领域高端化发展。做新做优环境服务业,推行环境污染第三方治理、环保管家、环境综合治理托管服务等模式,提升环境治理市场化、专业化水平。做精做专资源综合利用业,加强秸秆、尾矿、煤矸石、冶炼渣、工业副产石膏等综合利用,规范废旧物资回收利用,构建协同高效的资源综合利用产业发展新格局。推动生态环保产业与5G、物联网、云计算、大数据、区块链、人工智能等新一代信息技术深度融合,提高产业信息化、智能化水平。
(三)推动能源清洁高效利用。
1.调整优化能源供给结构。控制化石能源消费总量,推动非化石能源成为能源消费增量的主体。大力发展风能、太阳能等可再生能源发电,有序推动抽水蓄能电站规划建设,打造冀北清洁能源基地,积极推动可再生能源制氢,完善产供储销配套设施,拓展氢能应用领域。新增可再生能源和原料用能不纳入能源消费总量控制,创造条件尽早实现能耗“双控”向碳排放总量和强度“双控”转变。坚持“增气减煤”同步,加强天然气基础设施建设,扩大管道气覆盖范围。因地制宜推进生物质热电联产,加快建设垃圾焚烧发电项目。到2025年,非化石能源消费占能源消费比重提高到13%以上,可再生能源装机占全部电力装机比重达到60%左右。
2.控制煤炭消费总量。全面实施煤炭消费总量控制,建设项目严格执行煤炭减量替代。严格控制燃煤发电装机规模,严禁新建自备燃煤机组,推动自备燃煤机组实施清洁能源替代,鼓励自备电厂转为公用电厂。加强农村散煤复燃管控,强化散煤治理监督体系建设。
3.实施终端用能清洁化替代。建设产业集群集中供汽供热或清洁低碳能源中心,推动锅炉和工业炉窑使用清洁低碳能源或利用工厂余热、电厂热力。有序推进清洁取暖,实施农村清洁取暖农户动态管理,规范“新增”和“退出”农户标准、程序,建立健全维修服务体系,基本完成种养殖业及农副产品加工业燃煤设施清洁能源替代。加强煤炭等化石能源清洁高效利用,提升煤矿洗选技术水平,煤矿原煤入选率保持在90%以上。
(四)完善绿色综合交通体系。
1.持续优化交通运输结构。大力推进进港、进厂、进园“最后一公里”建设,完善集疏港铁路和大型工矿企业、物流园区铁路专用线网络,提高铁路货物运输能力。全省新建及迁建大宗货物运输量150万吨以上的企业,原则上同步规划建设铁路专用线、专用码头或管廊等。到2025年,煤炭、矿石等大宗货物集疏港绿色运输方式占比达到80%以上。
2.构建高效集约的绿色流通体系。深入实施多式联运示范工程,开展集装箱运输、商品车滚装运输、全程冷链运输等多式联运试点示范创建。鼓励构建“外集内配、绿色联运”的公铁联运城市配送新体系。发展绿色仓储,鼓励和支持在物流园区、大型仓储设施应用绿色建筑材料、节能技术与装备以及能源合同管理等节能管理模式。推进城市绿色货运配送示范工程建设。加强快递包装绿色治理,推进寄递企业包装物回收循环利用共享。
3.推动车船升级优化。持续推进清洁柴油车(机)行动,加快新能源或清洁能源车辆推广使用,到2025年,新能源汽车占新车销量比重达20%左右。支持车用LNG加气站、充电桩建设,在交通枢纽、公共区域、居住社区、机关及企事业单位等建设充换电基础设施,建设一批加氢示范站。推动保定、唐山等纯电动重型货车换电模式试点和氢燃料电池汽车示范应用。到2025年,公共领域新增或更新公交、出租等车辆中新能源汽车比例不低于80%。建设绿色港口,实施船舶大气污染排放控制区制度,推动船舶发动机升级或尾气处理,降低港口船舶氮氧化物、挥发性有机物(VOCs)排放。到2025年,秦皇岛、唐山、黄骅港80%的5万吨级以上泊位(除油气码头外)具备岸电供应能力,推动入港船舶安装岸电受电设施。支持机场开展电动化设备建设和应用,新增作业车辆和机械基本实现电动化。
(五)大力支持绿色技术创新。
1.提升生态环境科技创新能力。加快构建市场导向的绿色技术创新体系,以生态环保产业项目为抓手,强化绿色技术产学研协同攻关,加大对企业绿色技术创新的支持力度,完善绿色技术创新引导机制,形成研究开发、应用推广、产业发展贯通融合的绿色技术创新局面。加强科研平台建设,建设一批生态环境保护重点实验室、工程技术中心、生态环境保护科学观测研究站,积极争创国家级平台。加快推进生态环境智库建设,健全生态环境保护专家委员会和专家库。加强生态环境科技人才队伍建设。
2.加强关键科学技术研发。推进钢铁、建材、化工等行业工艺技术设备绿色创新。开展白洋淀流域生态环境修复与治理技术基础研究及科技攻关。加强臭氧形成机理、预测预报研究,重点开展细颗粒物、氮氧化物、挥发性有机物(VOCs)、氨等大气污染物和温室气体协同控制科技攻关。推进土壤污染识别与诊断、重污染耕地原位修复、基于设备化的场地修复等共性关键技术研究。
3.推进绿色技术成果应用。支持企业、高校、科研机构等建立绿色技术创新项目孵化器、创新创业基地。在国家级高新技术产业开发区、经济技术开发区等开展绿色技术创新转移转化示范。探索共建京津冀区域科技成果转化项目库,完善配套政策及利益共享机制。开展各类节能降碳、污染防治、清洁生产、新能源循环利用及生态修复等绿色技术遴选,加强推广应用和技术指导。

四、降碳减排,积极应对气候变化
(一)做好碳达峰开篇布局。
1.实施碳排放达峰行动。落实2030年前实现碳达峰目标,制定全省碳达峰实施方案。组织各地和重点行业细化实施方案,明确二氧化碳排放达峰目标和保障措施。以能源、工业、城乡建设、交通运输等领域为重点,深入开展碳达峰行动。推动分区域、分梯次达峰,鼓励有条件的地方率先达峰。到2025年,单位地区生产总值能源消耗及二氧化碳排放量达到国家要求。
2.推动重点行业达峰。推进钢铁、建材等重点行业尽早实现二氧化碳排放达峰,力争钢铁、水泥行业2025年前实现碳达峰。推动大型企业特别是大型国有企业制定二氧化碳达峰行动方案,实施碳减排工程。加大对企业低碳技术创新的支持力度,鼓励减排创新行动。
3.推进低碳示范建设。开展省级低碳试点建设,扩大试点范围。推进低碳示范城市创建,以张家口可再生能源示范区建设为契机,打造北京冬奥会张家口赛区低碳奥运专区。创建碳达峰试点园区。鼓励各地开展近零碳排放示范工程建设,探索建立碳中和示范区。开展气候投融资试点。
(二)控制温室气体排放。
1.控制工业二氧化碳排放。升级钢铁、建材、石油化工领域工艺技术,严控工业二氧化碳排放。推广水泥生产原料替代技术,鼓励利用转炉渣等非碳酸盐工业固体废物作为原辅料生产水泥。推动煤电、煤化工、钢铁、石油化工等行业开展全流程二氧化碳减排示范工程。在传统行业实施重大节能低碳技术改造,开展碳捕集利用与封存重大项目示范。
2.控制交通领域二氧化碳排放。大力发展低碳交通,不断提高营运车辆和船舶的新能源和清洁能源应用比例,到2025年,营运车辆和船舶单位运输周转量二氧化碳排放强度比2020年分别下降4%和3.5%。加大交通领域节能低碳技术研发与应用,推广智能交通及节能低碳型交通工具,持续降低新生产汽车的燃料消耗及二氧化碳排放量。
3.控制建筑领域二氧化碳排放。持续提高新建建筑和基础设施节能标准,加快推进低碳建筑发展,对城镇既有建筑和基础设施实施节能改造。开展建筑屋顶光伏行动,提高建筑采暖、生活热水、炊事等电气化普及率。加快推进热电联产集中供暖,因地制宜推进清洁低碳供暖。逐步开展公共建筑能耗限额管理,强化用能监测和低碳运营管理。实施全过程绿色低碳建造,大力推广绿色建材,推行装配式建筑、钢结构建筑及装配化装修。
4.控制非二氧化碳温室气体排放。控制油气系统甲烷排放,建设低浓度和超低浓度煤矿瓦斯利用示范项目。实施全氟化碳等含氟温室气体和氧化亚氮排放控制,推广六氟化硫替代技术。控制农田和畜禽养殖甲烷和氧化亚氮排放。加强污水处理厂和垃圾填埋场甲烷排放控制和回收利用。
5.实施温室气体和污染物协同控制。开展工业、农业温室气体和污染减排协同控制,减少温室气体和污染物排放。加强污水、垃圾等集中处置设施温室气体排放协同控制。推动城市开展二氧化碳达峰和空气质量达标试点示范,探索创建“双达”典范城市。
(三)主动适应气候变化。
1.落实国家适应气候变化战略。将适应气候变化目标和工作措施纳入经济社会发展规划,与可持续发展、生态环境保护、消除贫困、基础设施建设等有机结合,构建适应气候变化工作新格局。在农业、林业、水资源、基础设施等重点领域及城市、沿海、生态脆弱地区积极开展适应气候变化行动。
2.加强气候变化风险评估与应对。开展气候变化风险评估,识别气候变化对敏感区水资源保障、粮食生产、城乡环境、人体健康、生态安全及重大工程的影响,加强应对气候变化风险管理。统筹提升城乡极端气候事件监测预警、防灾减灾综合评估和风险管控能力,制定应对和防范措施,完善区域防灾减灾及风险应对机制。加强海域、海岸带地区应对气候变化的脆弱度、风险度观测预警,提升海洋生态系统应对气候变化能力。
(四)强化应对气候变化管理。
1.建立应对气候变化政策法规标准。推动在国土空间开发、生态环境保护、资源能源利用、城乡建设等领域法规制修订过程中,增加应对气候变化相关内容。探索开展应对气候变化相关标准研究。加强森林、草原、农田、湿地、海洋碳汇等相关政策体系建设。研究将企业碳排放信息纳入强制性披露范围。
2.完善应对气候变化管理制度。开展温室气体统计核算工作,分级编制温室气体清单,加强部门间数据共享。研究将应对气候变化要求纳入“三线一单”生态环境分区管控体系、环境影响评价和排污许可制度。加强对全国碳排放交易市场重点排放单位数据报送、核查和配额清缴履约等监督管理。推动温室气体自愿减排交易活动,加大节能减排项目和碳汇项目开发力度。

五、精准治理,持续改善环境空气质量
(一)加强大气污染协同治理。
1.推进城市环境空气质量持续改善。张家口、承德市实现全面稳定达标。未达标的地级城市编制完善大气环境质量限期达标规划并向社会公开,明确环境空气质量达标期限及污染防治重点任务。达标期限在5年以上的城市,确定“十四五”空气质量改善阶段目标。强化城市大气污染物来源解析能力建设,编制污染源清单。到2025年,重点城市稳定退出全国后十位,空气质量持续改善,力争达到空气质量二级标准。
2.协同控制细颗粒物和臭氧污染。制定加强PM2.5和臭氧协同控制行动方案,推动地级城市PM2.5浓度持续下降,臭氧浓度稳定下降。加强重点区域、重点时段、重点领域、重点行业治理,实行差异化、精细化协同管控。对活性强的臭氧前体物排放企业实行重点控制。到2025年,地级城市PM2.5浓度确保降至37微克/立方米,力争降至35微克/立方米,空气质量优良天数比率确保达到75%,力争达到80%。
3.强化区域大气污染综合治理。加强区域大气污染联防联控,探索建立交界区域大气环境管理共建共管机制,强化重大项目环境影响评价区域会商。石家庄、唐山、邢台、邯郸市重点开展PM2.5和臭氧协同治理;沧州、衡水、廊坊、保定市和雄安新区重点开展挥发性有机物(VOCs)及氮氧化物协同治理;张家口、承德、秦皇岛市重点加强臭氧污染控制。
4.优化污染天气应对体系。加强省、市两级环境空气质量预报能力建设。构建省、市、县污染天气应对三级预案体系,探索建立空气质量分指数应急响应机制,开展轻、中度污染天气应对措施研究。实施重点行业企业绩效分级管理,深化生态环境监管正面清单制度,精准管控区域重点污染源,切实做好重点时段环境空气质量保障。到2025年,全省重度及以上污染天气比率控制在0.9%以内。
(二)推进工业领域污染减排。
1.推动重点行业深度治理和超低排放。巩固钢铁、焦化、煤电、水泥、平板玻璃、陶瓷等行业超低排放成效,实施工艺全流程深度治理,全面加强无组织排放管控。推进砖瓦、石灰、铸造、铁合金、耐火材料等重点行业污染深度治理。以工业炉窑污染综合治理为重点,深化工业氮氧化物减排。开展生活垃圾焚烧烟气深度治理,探索研发二噁英治理和控制技术,到2025年,所有焚烧炉烟气达到生活垃圾焚烧大气污染物排放控制标准。
2.深化重点行业挥发性有机物(VOCs)治理。以石化、化工、涂装、医药、包装印刷、油品储运销等行业领域为重点,安全高效推进挥发性有机物(VOCs)综合治理,实施原辅材料和产品源头替代、无组织排放和末端深度治理等提升改造工程。取消非必要的挥发性有机物(VOCs)废气排放系统旁路,必须保留的加强监管与治理。推行加油站夏季高温时段错时装卸油,提倡城市主城区和县城建筑墙体涂刷、建筑装饰以及道路划线、栏杆喷涂、沥青铺装等户外工程错时作业。加强汽修行业挥发性有机物(VOCs)综合治理,加大餐饮油烟污染治理力度。开展工业园区和产业集群挥发性有机物(VOCs)综合治理,重点工业园区建立统一的泄漏检测与修复(LDAR)管理系统,推广建设涉挥发性有机物(VOCs)“绿岛”项目,规划建设一批集中涂装中心、活性炭集中处理中心、溶剂回收中心等。建立健全监测预警监控体系,探索挥发性有机物(VOCs)有组织、无组织超标排放自动留样监测,强化自动监测数据执法应用。
(三)强化机动车污染防治。
1.强化汽柴油货车治理监管。健全燃油和车用尿素管理制度,持续开展打击生产、储存、运输、销售、使用不合格油品和车用尿素行为,全面供应符合第六阶段强制性国家标准ⅥB车用汽油(含乙醇汽油),到2025年,年销售汽油量大于3000吨的加油站全部安装油气回收自动监控设备并与杏彩门联网。全面建立重型柴油车污染防治责任制度,强化重点用车单位进出场车辆电子台账动态管理。增设黑烟抓拍设备,建设重型柴油货车远程排放监控系统,完善覆盖全省主要交通干线的遥感监测网络。到2025年,建成完备的机动车排放“污染检验和维护”制度,生产(进口)的主要车(机)型系族年度抽检率达到80%以上。
2.加强非道路移动机械污染管控。全面实施非道路移动机械第四阶段排放标准。加快老旧工程机械淘汰,基本淘汰国一及以下排放标准或使用15年以上的工程机械,具备条件的更换国三及以上排放标准的发动机。地级城市和定州、辛集市调整完善并公布禁止使用高排放非道路移动机械的区域。实施船舶发动机第二阶段标准和油船油气回收标准。港口、机场、铁路货场、物流园区开展非道路移动机械低排放控制区建设,推动非道路移动机械实现零排放或近零排放。落实非道路移动机械使用登记管理制度,消除工程机械冒黑烟现象。
(四)实施面源污染治理攻坚。
1.强化扬尘精细化管控。建立健全绿色施工标准和扬尘管控体系,对扬尘重点污染源实行清单化动态管理,将绿色施工纳入企业资质评价、生态环境信用评价。加强城市道路低尘机械化湿式清扫作业,加大城市出入口、城乡结合部等重要路段冲洗保洁力度,实施渣土车密闭运输,完善降尘监测和考评体系。城市裸露地面、粉料类物料堆放及大型煤炭和矿石码头物料堆场基本完成抑尘设施建设和物料输送系统封闭改造,鼓励有条件的大型煤炭和矿石码头等干散货码头堆场实施全封闭改造。强化重点时段秸秆禁烧专项整治,完善秸秆焚烧视频监控系统点位建设,基本实现全省涉农区域全覆盖。严格落实矿产资源开采、运输和加工过程防尘、除尘措施,实施矿山生产污染物排放在线监测。
2.探索推动大气氨排放控制。开展重点区域大气氨监测试点。探索建立大气氨规范化排放清单。加强烟气脱硝和氨法脱硫氨逃逸控制。推进种植业、养殖业大气氨减排,加强源头防控,优化肥料、饲料结构。到2025年,推进大型规模化养殖场氨排放总量持续下降。
(五)加强其他涉气污染物治理。强化有毒有害大气污染物风险管控,积极推进大气汞排放控制。全面开展消耗臭氧层物质(ODS)排放治理,实施含氢氯氟烃(HCFCs)淘汰和替代,推动三氟甲烷(HFC-23)的销毁和转化。加强恶臭大气污染物防控,开展恶臭投诉重点企业和园区监测试点。推进工业烟气中三氧化硫、汞、铅、砷、镉等非常规污染物强效脱除技术研发应用。加强生物质锅炉燃料品质及排放管控,禁止使用劣质燃料或掺烧垃圾、工业固废,对污染物排放不能稳定达到标准的生物质锅炉进行整改或淘汰。

六、“三水”统筹,打造良好水生态环境
(一)加强水生态环境系统治理。
1.强化“三水”统筹管理。实行水资源消耗总量和强度双控,确立水资源开发利用和用水效率控制红线,实施流域生态环境资源承载能力监测预警管理,到2025年,单位地区生产总值用水量累计下降15%。建立水资源、水生态和水环境监测评价体系,开展重要河湖(库)水生态环境评价。完善涉水工程项目建设管理制度,开展环境污染风险评估。推进地表水与地下水协同防治,以傍河型地下水饮用水水源地为重点,防范受污染河段侧渗和垂直补给对地下水污染。加强化学品生产企业、工业集聚区、矿山开采区等污染源对地表水的环境风险管控。
2.推进水生态环境协同治理。开展跨省河流及大运河出入境断面监测和上下游联防联治,健全与相邻省(区、市)突发水污染事件常态化联合应急演练机制,完善区域重点涉水建设项目环评会商制度。研究制定重点流域水污染物排放标准。加强重点饮用水水源地所在河流、重要跨界河流以及其他敏感水体风险防控,编制“一河一策一图”应急处置方案。统筹城乡水环境协同治理,将水环境治理由城镇向农村地区延伸,加强面源污染防控,巩固城市黑臭水体治理成效,强化农村黑臭水体整治,深化农村污水无害化治理、合流制溢流污染等治理。
3.优化地表水生态环境质量目标管理。科学设置水环境控制单元和考核(控制)断面,优化水功能区划与监督管理,明确各级控制断面水质目标。未达到水质目标要求的地方,依法制定实施限期达标规划。依托排污许可证信息,建立“水体—入河(海)排污口—排污管线—污染源”全链条的水环境治理体系。到2025年,地表水Ⅰ—Ⅲ类水体比例达到70%以上,力争达到80%。
4.保障饮用水水源安全。加快城市水源地规范化建设,推进县级及以上地表水型集中式饮用水水源一级保护区隔离防护工程实施。开展重要饮用水水源地安全评估,加强地表水型饮用水水源地预警监控能力建设,建立健全部门监测数据共享机制。加强农村饮用水水源水质监测。定期监(检)测、评估饮用水水源、供水单位出水和用户水龙头出水水质状况,推进饮用水水源水质生物综合毒性自动预警监测。加强南水北调配套输水工程管护,保障饮水安全。到2025年,完成乡(镇)级集中式饮用水水源保护区划定与勘界立标,县级及以上城市饮用水水源水质达标率达到100%。
(二)深化白洋淀生态保护修复。
1.有效控制淀区内源污染。科学稳妥实施白洋淀淀内生态清淤,修复水体生境。有效控制旅游餐饮污染,实行景区航道网格化清洁管理,加快推动淀区船舶污染治理,入淀船舶全部安装污水和垃圾收集存储设施,旅游区实现餐余垃圾规范化处置全覆盖、A级旅游厕所全覆盖。深入整治淀区面源污染,加强淀中村、淀边村生活污水处理设施建设与运行,强化雨污分流,实现污水收集处理和再生利用全覆盖。有序开展淀中村、淀边村生态搬迁。实施退耕还淀,退出淀区内人工种植稻田、藕田。开展典型村落水域周边存量垃圾与有机固废等隐性污染源摸排治理,因地制宜建设沿村生态缓冲带,隔绝污染入淀。到2025年,淀区国控断面水质达到地表水Ⅲ类及以上标准。
2.强化白洋淀上游流域治理修复。统筹全流域水生态环境整治和修复工程,“补水—治污—防洪”一体推进。提升污水集中处理设施处理能力和处理水平,加强流域城市面源污染治理,加快城镇建成区初期雨水收集净化设施建设,深入开展雨污混错接改造。深化工业污染综合治理,白洋淀流域涉水行业全部达到清洁化生产水平。重点有水入淀河流沿线入河排污口主要污染物达到地表水Ⅲ类标准限值。加快推进农业农村污染整治,入淀河流沿线村庄生活污水、垃圾全部得到有效治理,规模化畜禽养殖场全部达标配建粪污处理设施。构建白洋淀及其上下游联动的“测、查、截、导、治、补”体系,推动雄安新区和保定市建立健全联防联控及应急联动机制。开展河湖清理,加强河湖水系连通,恢复府河、孝义河等主要入淀河流生态水量,建立多水源补水机制,统筹引黄入冀补淀、上游水库及本地非常规水资源,使白洋淀正常水位保持在6.5-7.0米。
(三)加强重要河湖湿地保护。
1.加强重要湖泊湿地生态保护修复。深化衡水湖生态保护,建立水体治理和生态补水长效机制;加强潘大水库上游滦河流域综合整治,实施水资源节约利用与配置、水土环境污染治理、河湖生态保护与修复等重点工程。到2025年,衡水湖主要水域水质稳定保持地表水Ⅲ类标准,潘大水库水质稳定保持地表水Ⅲ类及以上标准。加强重要湿地保护与修复,加快退化湿地恢复,强化湿地保护区和湿地公园建设,建立湿地自然保护区应急预警系统。
2.推进大运河水生态环境保护修复。加强生态空间管控,构建生态廊道,修复自然生态系统,开展流域污染综合防治。生活污水市政管网覆盖大运河沿线码头区域,建设船舶水污染物上岸接收处置设施。到2025年,完成岸线修复,建成绿色廊道景观林带,基本形成生态空间布局,水生态环境质量明显改善。
3.积极推进美丽河湖创建。以重点河湖为试点,精准识别主要问题症结,因地制宜,科学施策,推动实现“有河有水、有鱼有草、人水和谐”。提升公众亲水环境品质,合理建设亲水便民设施。强化美丽河湖示范引领,积极引导各地加强河湖水生态、水文化建设。
(四)强化水污染源头防控。
1.强化工业污染减排。实施差别化环境准入政策,推进涉水工业企业全面入园进区。新设立和升级的经济技术开发区、高新技术产业开发区等工业园区同步规划建设污水集中处理设施,加快完善工业园区配套管网,推进“清污分流、雨污分流”,实现园区污水全收集、全处理。
2.完善排污口长效监管机制。常态化开展入河排污口排查整治,健全排查、监测、溯源、整治工作体系,建立动态监管清单和责任主体清单,依法将排污口管理要求纳入排污许可证,推进数字化管理,实现排污口水质自动监测、视频监控全面覆盖。到2025年,基本完成全省主要河流干流及重要支流入河排污口整治。
3.推进城镇污水处理提质增效。规划污水集中处理设施服务片区,加快城镇污水处理设施扩容和差别化精准提标,实施除磷、脱氮改造。强化城市初期雨水收集处理体系建设,全面完成市政合流制排水管网雨污分流改造任务,同步实施雨污水管网混错接改造和破损修复,杜绝污水等直接排入雨水管网。推进城镇污水管网全覆盖,对进水情况出现明显异常的污水处理厂,开展片区管网系统化整治。到2024年,地级城市建成区实现长治久清,县级城市建成区全面消除黑臭水体。到2025年,基本消除城市建成区污水管网空白区,建制镇污水收集处理能力明显提升,城市和县城污泥无害化处理率达到97%以上。
(五)积极推动水生态修复。
1.保障重要河湖生态水量。建立省内多源补水机制,依托南水北调和引黄入冀工程,加强水系连通和闸坝联合调度,保障重要河湖生态水量。健全域外调水补水机制,增强补水供水保障能力。加大人工增雨雪作业力度,大力开发空中水资源,强化生态水量监测预警。
2.推进区域再生水循环利用。支持有条件的地方在重点排污口下游、支流入干流等流域关键节点,因地制宜建设人工湿地水质净化等生态设施,对处理达标后的尾水和微污染河水进一步净化改善后,作为区域内生态、生产、生活补充用水。鼓励缺水城市新建城区同步规划建设再生水管网,开展再生水循环利用试点示范。
3.推进水生态保护修复。在重要河流干流、支流和重点湖库周边划定生态缓冲带,强化岸线用途管制。严控、整治不符合水源涵养区、水域岸线、河湖缓冲带等保护要求的人类活动。以重要河湖湿地、沿海自然湿地和张家口、承德为重点,加快推进水生态保护和修复。开展重点流域水生态专项调查和生态系统健康评估。
4.建立健全河流湖泊休养生息长效机制。落实休渔禁渔期制度,科学划定河湖禁捕、限捕区域。持续在白洋淀、衡水湖、潘家口、黄壁庄等内陆大中型湖库开展增殖放流,引导建立人放天养的生态养殖模式。因地制宜恢复水生植被,探索恢复土著鱼类及其栖息地生境,鼓励利用疏浚土实施生态滩涂和湿地塑造。

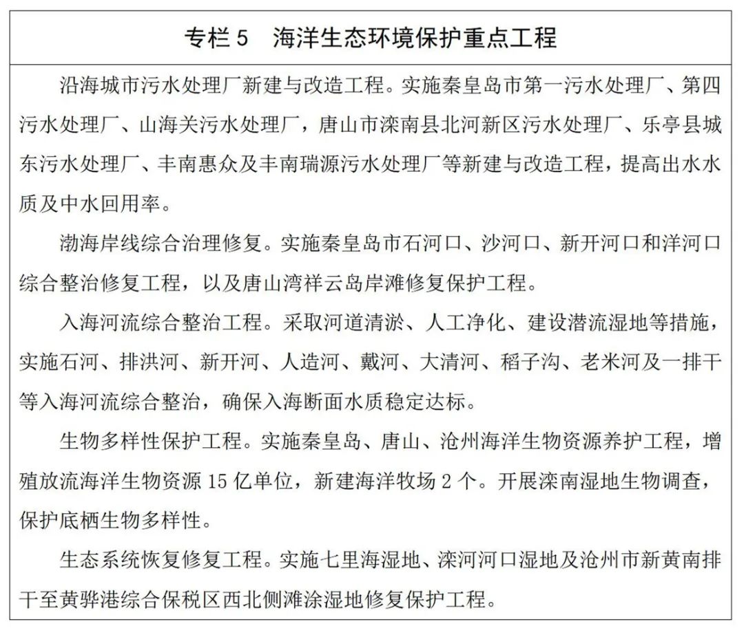
七、陆海统筹,保护渤海优美生态环境
(一)健全陆海统筹管理制度。
1.完善渤海生态环境管理体系。加快建立和完善海洋环境监测、监管执法、考核奖惩和法规政策体系,强化区域流域海域污染防治和生态保护修复责任衔接,推行海洋环境污染“终身责任制”。深入推行湾长制。加强沿海地区、入海河流流域及近岸海域生态环境目标协同管理,推动陆海统筹的海洋生态环境保护修复和入海污染物协同控制。探索建立流域—河口—海域污染联防联控机制。
2.提升海洋生态环境监管能力。加强海洋生态环境监测能力建设,推动入海河流入海口、重点入海排污口水质自动监测、视频监控全覆盖,推进海洋生态环境管理数字化智能化发展。强化海洋生态环境执法能力建设,健全海洋生态环境执法体系。加强省、市应急船舶、专业队伍、物资保障等应急处置和预报预警能力建设。
3.强化海洋环境风险防控。全面排查和整治临港工业区、沿海化工园区等海洋环境突发事件,优化调整近岸涉危涉化企业布局,建立海洋环境风险管控清单和责任清单。建立健全省、市、涉海企事业单位突发海洋环境事件应急响应体系,完善应急响应预案,防范海上溢油、危险化学品泄漏等重大环境风险。
(二)推动海洋污染协同治理。
1.实施入海河流系统治理。强化入海河流断面、入海口和重点入海排污口水质监测考核。持续开展入海排污口排查溯源和分类整治,制定“一口一策”整治方案,到2023年,完成入海排污口整治。加强沿海城市总氮排放控制,削减入海河流总氮负荷,到2025年,国控入海河流总氮浓度下降比例达到国家要求,主要入海河流河口断面力争达到Ⅲ类及以上水质。强化旅游旺季生态环境质量保障,秦皇岛市主要入海河流旅游旺季达到Ⅲ类水质标准,北戴河主要海水浴场达到第一类海水水质标准。
2.加强海域污染防治。依法加强养殖水域滩涂统一规划,科学划定禁止养殖区、限制养殖区和养殖区,确定养殖规模和养殖密度,推广生态健康养殖模式。推动海水养殖环保设施建设与清洁生产,规范设置养殖尾水排放口,强化养殖尾水集中生态化处理、废弃物集中收储处置和资源化利用。到2025年,工厂化养殖排口全部达标排放。推动沿海市、县建立海洋塑料垃圾清理工作长效机制,开展海洋塑料垃圾和微塑料污染现状调查评估。
3.加强船舶港口综合整治。推进绿色港口建设,提升港口污染防治能力,完善港口码头和船舶污染物接收、转运、处置设施建设,落实联合监管机制。严厉打击化学品非法水上运输和非法排放油污水、化学品洗舱水等行为,落实渤海海区船舶排污设备铅封管理制度。
(三)加强海洋生态保护修复。
1.加强海洋生态系统保护修复与监管。建立健全海洋生态保护红线监管制度,强化围填海生态保护修复,落实国家海岸建筑退缩线制度,清理整治非法占用自然岸线、滩涂湿地等行为。加强海域、海岛、海岸线受损海洋生态系统保护恢复和监管,实施退围还滩还海和生态保护修复工程,恢复自然岸线和重要湿地生境。强化入海河流水资源统筹调配,定期组织评估。
2.加强海洋生物多样性保护。开展海洋污染基线调查、生物多样性调查和监测,建立健全监测评估网络体系,实施海岸带和典型海洋生态系统健康评估。探索实施更严格的禁休渔制度,加大产卵场、索饵场、越冬场、洄游通道和重要渔业水域保护力度,加强文昌鱼、候鸟迁徙路线和栖息地保护。实施海洋生物资源养护工程,建设海洋牧场。开展近岸主要海湾(湾区)等标志性关键物种及栖息地调查、监测和保护。
(四)推进美丽海湾保护与建设。
1.强化美丽海湾示范引领。开展重点海湾综合治理攻坚行动,实施“一湾一策”综合治理。加强“美丽海湾”规划、建设、评估、宣传,重点推进秦皇岛湾、唐山湾国际旅游岛等美丽海湾建设。
2.提升公众亲海环境品质。优化海岸带生产、生活和生态空间布局,开展砂质岸滩和亲水岸线整治与修复,提高岸滩质量和滨海景观价值。保护自然岸线和生活岸线,优化生产岸线,拓展公众亲水岸线岸滩。加强海水浴场、滨海旅游度假区等亲海岸段入海污染源排查整治,完善海岸配套公共设施,打造生态休闲绿色海岸带。

八、协同防控,保障土壤地下水环境安全
(一)强化污染源头防控。
1.加强空间布局管控。将土壤和地下水环境要求纳入相关规划。永久基本农田集中区域禁止新建可能造成土壤污染的建设项目。污染地块再开发利用,严格落实规划用途及相应的土壤环境质量要求,科学设定成片污染地块及周边土地开发时序。
2.强化工业企业土壤污染风险防控。新(改、扩)建项目涉及有毒有害物质可能造成土壤污染的,落实土壤和地下水污染防治要求。开展典型行业企业用地及周边土壤污染状况调查,持续推进耕地周边涉重金属行业企业排查整治。动态更新土壤污染重点监管单位名录,将土壤污染防治义务依法纳入排污许可管理。加强企业拆除活动污染防治监管,落实拆除活动污染防治措施。
3.严格控制重金属排放总量。新(改、扩)建涉重金属重点行业建设项目实施污染物排放减量替代。推动涉重金属企业清洁生产技术改造,实施强制性清洁生产审核。新(扩)建铅锌冶炼、铜冶炼建设项目执行颗粒物、重点重金属污染物特别排放限值。加快有色金属行业企业提升改造,加强钢铁、硫酸、磷肥等行业废水总铊治理,深入推进电镀、铅蓄电池制造、制革等行业整治提升。到2025年,重点行业重点重金属污染物排放量下降比例达到国家要求。
(二)推进土壤安全利用。
1.动态调整耕地土壤环境质量类别。统筹相关部门调查数据,对全省耕地土壤环境质量类别进行动态调整,更新分类管理清单并按规定上报。未利用地、复垦土地等拟开垦为耕地的,开展土壤污染状况调查,依法进行分类管理。
2.加大优先保护类耕地保护力度。落实永久基本农田控制线,依法将符合条件的优先保护类耕地划为永久基本农田。推行施用有机肥、种植绿肥等措施,推广测土配方施肥技术,严厉查处向农田施用不符合标准肥料等行为。
3.严格受污染耕地安全利用。受污染耕地集中的县(市、区)开展污染溯源,制定实施安全利用方案,整县推进安全利用。定期开展受污染耕地农产品质量监测和安全利用效果评估。加强严格管控类耕地监管,依法划定特定农产品严格管控区域,优先采取种植结构调整、退耕还林还草还湿、轮作休耕等措施。到2025年,受污染耕地安全利用率达到国家要求,治理和管控措施覆盖率达到100%。
4.强化建设用地土壤环境管理。以用途变更为住宅、公共管理与公共服务用地的地块为重点,依法开展土壤污染状况调查和风险评估。强化建设用地土壤环境管理与土地储备、供应、用途变更等环节的衔接,鼓励各地对拟供应的地块适当提前开展土壤污染状况调查。落实建设用地土壤污染风险管控和修复名录制度。严格管控农药、化工、焦化等行业的重度污染地块规划用途,确需开发利用的,鼓励用于拓展生态空间。重点建设用地安全利用率有效保障,污染修复和风险管控措施实现全覆盖。
5.有序推进风险管控和治理修复。以焦化、农药、化工、钢铁等行业为重点,强化土壤污染风险管控与修复、效果评估、后期管理。针对重点行业企业用地土壤污染状况调查确定的潜在高风险地块、超标地块和纳入调查名录的暂不开发利用地块等,合理划定管控区域并实施管控。推进腾退地块土壤污染风险管控和修复。探索在产企业边生产边管控的土壤污染风险管控模式和污染地块的“环境修复+开发建设”模式。
(三)实施地下水污染管控。
1.推动地下水污染分区管理。以饮用水水源保护为核心,加强地下水型饮用水水源补给区保护。科学开展省、市、县三级地下水污染防治分区划分。探索地下水污染防治分区管控模式与配套政策。
2.加强地下水环境状况调查评估。推进城镇地下水型饮用水水源补给区和重点地下水污染源(“双源”)的环境状况调查评估。到2023年,完成市级以上地下水型饮用水水源补给区、市级以上化工园区、重点危险废物处置场、重点垃圾填埋场地下水环境状况调查评估。到2025年,完成重点矿山开采区等其他污染源地下水环境状况调查评估。开展察汗淖尔流域生态脆弱区地下水环境状况调查试点。
3.逐步推进地下水生态环境风险管控。探索城市区域地下水环境风险管控措施,强化化工园区、危险废物处置场和垃圾填埋场等重点地下水污染源风险管控。推进唐山市海子沿水源补给区地下水修复、邯郸市峰峰矿区报废矿井和取水井封井回填地下水污染修复试点项目。
(四)提升土壤和地下水环境监管能力。
1.加强土壤环境风险监管能力建设。推进生态环境、自然资源、农业农村、林业和草原部门土壤环境数据整合集成,建设全省土壤环境基础数据库,加快构建“数字土壤”管理体系。加强土壤环境监测能力建设。完善土壤环境监测网,优化调整土壤环境监测点位,开展农产品产地土壤环境监测。研究制定土壤环境风险管控相关技术规范。
2.完善土壤环境监管机制。建立部门协同监管和联动检查机制。将从事土壤污染状况调查、评估、修复治理相关单位和个人执业情况纳入信用系统,建立信用记录。强化治理与修复工程监理。推进土壤污染综合防治先行区建设。
3.构建地下水环境监测网。以国家、省级地下水监测工程为基础,完善区域监管和城镇地下水型饮用水水源补给区和重点地下水污染源(“双源”)监控相结合的全省地下水环境监测网,优化和补充“双源”类地下水环境监测井。对地下水环境质量国控考核点位及周边预警点位加密监测,省、市地下水环境监测点位每年至少开展1次监测。
九、防治结合,构建固体废物监管体系
(一)规范危险废物环境管理。
1.完善危险废物监管体制机制。拓宽部门沟通协作渠道,建立覆盖危险废物产生、收集、贮存、运输、利用、处置等全过程、全链条式监管体系。完善联席会议制度,促进信息共享。严格落实“网格化”监管,深化网格长、网格监督员、监督执法人员、企业内部监管人员“一长三员”监管机制。建立危险废物环境风险区域联防联控机制。
2.加大源头管控力度。严格执行危险废物名录管理制度,动态更新危险废物环境重点监管单位清单。严把涉危险废物工业项目环境准入关,落实工业危险废物排污许可制度。组织危险废物相关企业实施强制性清洁生产审核。鼓励生产者责任延伸,支持研发、推广减少工业危险废物产生量和降低工业危险废物危害性的生产工艺和设备。
3.规范危险废物收集转运。推动建立危险废物跨省转移“白名单”制度。开展工业园区危险废物收集转运试点。严格危险废物产生、运输、利用处置转移联单管理,推动转移运输规范化和便捷化。支持危险废物专业收集转运,利用处置单位和社会力量建设区域性收集网点和贮存设施。鼓励在有条件的高校集中区域开展实验室危险废物分类收集和预处理示范项目建设。
4.合理布局危险废物处置能力。推动全省危险废物利用处置能力与产废情况总体匹配。支持钢铁、石油开采、铝材加工等产业集中区域,建设除尘灰、油泥油脚、铝灰渣和二次铝灰等危险废物利用处置设施,支持大型企业集团内部共享危险废物利用处置设施。建设一批废酸、活性炭利用处置项目。加强区域合作,推动京津冀共享处置设施建设。
5.提升危险废物鉴别管理水平。落实危险废物鉴别程序和鉴别单位管理要求,强化产废单位危险废物识别鉴别主体责任。加强区域性危险废物和化学品测试分析与环境风险防控技术能力建设。强化对社会鉴定机构的监管。
6.强化危险废物环境风险防控能力。强化对危险废物收集、贮存、处置单位的监管,严防危险废物超期超量贮存。推进智能化视频监控体系建设。在环境风险可控的前提下,鼓励工业企业对产生的危险废物回收再利用处置,开展“点对点”定向利用的危险废物经营许可豁免管理试点。
(二)强化医疗废物全过程管理。
1.严格医疗废物收集转运管理。加快基层医疗卫生机构医疗废物收集体系建设,每个乡(镇)建立1个医疗废物周转站,行政区域较大的县(市)建立1个医疗废物集中收集周转中心。建立全省医疗废物管理信息平台,推进医疗废物处置过程实时监控全覆盖。
2.优化提升医疗废物处置能力。加快构建以焚烧工艺处置为主、消毒工艺处置为补充的医疗废物处置体系,支持现有医疗废物处置设施升级改造。在边远基层鼓励发展移动式医疗废物处置设施。强化重大疫情医疗废物应急处置能力保障,统筹新建、在建和现有危险废物焚烧处置设施、生活垃圾焚烧设施、协同处置固体废物的水泥窑等,梯次建立协同应急处置设施清单。探索建立移动式医疗废物处置设施应急保障中心。
(三)提高固体废物综合利用水平。
1.加快构建废旧物资循环利用体系。深化雄安新区“无废城市”试点,在各市开展“无废城市”创建。健全强制报废制度和废旧家电、消费电子等耐用消费品回收处理体系。以电器电子产品、汽车产品、动力蓄电池、铅酸蓄电池、饮料纸基复合包装物为重点,加快落实生产者责任延伸制度。构建建筑垃圾管理和资源化利用体系,建立健全政策引导、市场推动、社会参与的长效推进机制。
2.强化工业固体废物污染防治。持续开展非法和不规范堆存渣场排查整治,建立排污单位工业固体废物管理台账。推行生产企业“逆向回收”等模式,推动大宗工业固体废物贮存处置总量趋零增长。加快建设邯郸、唐山国家大宗固体废弃物综合利用基地,推进综合利用产业集聚发展,提升综合利用水平。
3.科学统筹生活垃圾转运处置能力。合理设置生活垃圾分类设施,规范细化垃圾分类标识,推进现有不规范生活垃圾转运站升级改造。稳步推进厨余垃圾处理设施能力建设。加快生活垃圾焚烧处理全域覆盖,配套飞灰处置设施建设,实现全省原生生活垃圾零填埋。现有生活垃圾填埋场主要作为垃圾无害化处理的应急保障设施和飞灰固化物填埋使用。鼓励探索依托焚烧处理设施对垃圾场陈腐垃圾进行分选消纳,腾挪库容。
(四)加强塑料污染管控治理。
1.加强塑料制品产、销、用管理。划定重点区域,禁止、限制不可降解塑料袋、一次性塑料餐具、宾馆酒店一次性塑料用品、快递塑料包装的生产、销售和使用。积极稳妥推广替代产品,增加可循环、易回收、可降解绿色产品供给。严禁生产销售厚度不符合规定的超薄塑料购物袋、聚乙烯农用地膜和纳入淘汰类产品目录的一次性发泡塑料餐具、塑料棉签、含塑料微珠日化产品等。定期开展河湖水域、岸线、滩地等区域塑料垃圾清理,持续开展塑料污染治理部门联合专项行动。
2.规范塑料废弃物回收利用。规范废旧农膜、废旧渔网渔具等农、渔业塑料废弃物回收,依法关停违法违规的家庭作坊式塑料废弃物回收利用企业。引导塑料废弃物回收利用企业进园入区,加快培育废塑料综合利用骨干企业,最大限度减少塑料垃圾直接填埋量。以非正规集散地、塑料废弃物加工利用园区为重点,加强塑料废弃物回收、利用、处置监管。
十、绿色振兴,全面改善农村生态环境
(一)积极发展绿色生态农业。
1.推进农业生产清洁化。鼓励种养循环一体化,推进农业绿色循环低碳生产,实施粮饲统筹、“种养加”结合、农林牧渔融合循环发展。推广设施生态农业、观光生态农业、“猪—沼—果”、生态畜牧、生态渔业等模式。规范饲料添加剂和兽药使用。
2.推动化肥科学合理施用。合理制定各区域作物单位面积施肥限量标准。推广高效新型肥料、适用施肥设备和机械深施、水肥一体化、叶面喷施等方式。推进绿色种养循环农业试点县建设。到2025年,主要农作物达到绿色施肥与农产品有效供应的平衡状态,主要粮食作物化肥利用率达到43%以上。
3.实施农药减量增效行动。推动农作物病虫害绿色防控示范区建设。开展病虫害统防统治,严格控制高毒高残留高风险农药使用,推广应用生物农药、高效低毒低残留农药和先进施药机械。到2025年,主要农作物农药利用率达到43%以上。
(二)加强农业废弃物污染防治。
1.提高农业生产废弃物资源化利用水平。逐步完善农膜及农药包装废弃物回收利用体系,推动生产者、销售者和使用者落实回收责任。推广应用标准地膜,开展农膜回收试点示范,鼓励各地探索开展区域农膜回收补贴制度试点。落实秸秆还田离田支持政策。到2025年,农膜基本实现全回收,秸秆基本实现全面综合利用。
2.推动养殖业污染防治。科学划定养殖业禁养区域,推进畜禽规模养殖场废弃物资源化利用,鼓励规模以下畜禽养殖户处理利用畜禽粪污。严格水产养殖投入品管理,扩大健康养殖规模,规范水产养殖尾水排放和生态环境监管。到2025年,规模化畜禽养殖场全部配套粪污处理设施,畜禽粪污综合利用率达85%以上。
3.强化农业生产污染监管。开展化肥农药施用量调查统计核算,健全农业投入品追溯体系。实施重点流域、区域农业面源污染负荷评估,开展农业面源污染长期野外观测。编制农业面源污染控制单元清单。鼓励将规模化农田灌溉退水口纳入环境监管,开展10万亩及以上灌区、有污水灌溉历史的典型灌区农田灌溉用水和农田退水水质监测。
(三)改善乡村环境面貌。
1.持续开展农村环境整治。大力实施乡村振兴战略,强化源头减量、资源利用、污染治理和生态修复,深化农村生态环境综合整治。在张家口、承德市和雄安新区等地开展乡村生态振兴试点。
2.大力推进农村厕所革命。因地制宜选择改厕模式,推进农村户用厕所退街、进院,农村新建住房配套建设卫生厕所。推进厕所粪污无害化处理和资源化利用。建立健全管护长效机制,鼓励市场主体或个人参与粪污无害化处理和资源化利用。
3.推进农村生活垃圾治理。分类整治非正规垃圾堆放点,建立健全村庄环境卫生日常维护机制。推进垃圾源头分类减量、资源化处理利用。完善农村生活垃圾收运处置体系,健全财政保障机制,探索市场化投入机制。到2025年,实现农村生活垃圾治理收运处置体系全覆盖,稳定形成设施配套、投入保障、运行高效、城乡统筹的农村生活垃圾治理体系。
4.全面改善村容村貌。开展美丽宜居村庄创建试点,推进村庄清洁和美化,整治村庄公共环境。加强村庄绿化,建设绿色生态村庄。加大传统村落民居和历史文化名村名镇保护力度,提升田园风光品质。
(四)强化农村生活污水治理。
1.实施农村污水差异化治理。因地制宜科学推进农村生活污水治理,全省新增1.1万个、累计2.3万个村庄生活污水得到有效治理。到2025年,经济相对发达县、人口密集区及环境敏感区域农村生活污水治理实现全覆盖,农村生活污水治理率达到45%。
2.建立健全污水治理设施管护机制。推广低成本、易维护、高效率的典型地区农村污水治理适用技术。规范农村生活污水收集管网与处理设施建设验收管理。县级及以下政府探索建立财政补贴、村集体自筹、村民适当缴费的运维资金分担机制。将农村污水治理情况纳入乡村振兴战略实绩考核,探索建立以整村为单元的考核奖惩机制。
3.加快治理农村黑臭水体。强化农村黑臭水体排查、识别和污染源调查分析,科学制定治理方案,开展农村黑臭水体常态化整治,保持动态清零。持续开展坑塘纳污整治,重点整治村庄周边1000米范围内非公共区域坑塘纳污问题。实施岸坡整治、清淤疏浚、生态修复等措施,恢复坑塘沟渠水生态。
十一、严守底线,全过程防控生态环境风险
(一)完善生态环境风险防控体系。
1.完善生态环境风险评估与应急预案体系。建立完善省、市、县三级应急预案体系,健全突发环境事件跨省地市级联防联控机制。加强涉危涉重企业、化工园区、集中式饮用水水源地及重点流域环境风险调查评估,实施分类分级风险管控。到2023年,完成县级及以上突发环境事件应急预案修编,推动重点流域上下游突发水环境事件专项预案编制。加强工业园区环境风险评估和应急预案编制,常态化组织演练和培训。
2.强化生态环境风险预警与应对。建立完善应急指挥系统、基础信息库和环境安全预警系统。加强工业园区、近岸海域和重点流域的环境风险排查和监测预警,做好预案启动、信息报告、应急响应,妥善处置突发环境事件。以化工园区、尾矿库、冶炼企业等为重点,健全防范化解突发生态环境事件风险和应急准备责任体系,严格落实企业主体责任。
3.提升环境应急能力水平。加强应对突发环境事件资源调配和应急物资储备,加快省、市两级环境应急物资库建设,开展基层环境应急人员轮训。完善多层级环境应急专家管理体系。加强医疗机构、重点区域饮用水水源地、医疗废物处置单位、医疗机构废水汇入的城镇污水处理厂的应急监测,提高余氯、生物毒性等特征指标的监测能力。
(二)全面加强尾矿污染管控。严格新(改、扩)建尾矿库项目环境准入。开展尾矿库和历史遗留重金属废渣环境风险隐患排查评估,建立尾矿库分级分类环境管理制度。积极推广综合利用先进适用技术,鼓励尾矿库企业通过尾矿综合利用减少尾矿堆存量,依法严厉打击违法违规排放尾矿的行为。坚持“一库一策”,实施矿井涌水、废渣风险管控与治理工程。
(三)严格核与辐射安全监管。
1.完善省级核安全工作协调机制。持续开展核与辐射安全隐患排查专项行动,加强对高风险移动放射源和停产、半停产企业闲置放射源的安全检查,及时收贮废旧、闲置放射源,规范放射性物品运输行为,持续推进高风险移动放射源在线监控系统升级改造,提升信息化监管水平。推进伴生放射性矿开发利用辐射环境治理。
2.加强辐射监测应急能力建设。持续完善辐射环境应急预案和应急监测体系,强化辐射事故应急备勤和响应,提高辐射监测应急能力。强化海洋辐射环境监测能力建设,开展渤海放射性水平监测。定期组织省级辐射事故实战化应急演练。持续推进核安全文化建设。
(四)防范新污染物环境风险。
1.强化新污染物排放控制。严格新化学物质环境管理登记监管。针对持久性有机污染物、内分泌干扰物等新污染物,开展调查监测和环境风险评估。强化源头准入,落实国家重点管控新污染物清单及其禁止、限制、限排措施。对使用有毒有害化学物质或在生产过程中排放新污染物的企业,依法实施强制性清洁生产审核。强化石油化工、涂料、纺织印染、橡胶、农药、医药等行业新污染物环境风险管控。
2.防范化学物质环境风险。开展重点行业重点化学物质生产使用信息调查,根据国家要求试点开展环境危害评估。实施有毒有害化学物质环境调查监测。全面落实有毒有害化学物质淘汰和限制措施,严格执行产品质量标准中有毒有害化学物质含量限值。淘汰六溴环十二烷、短链氯化石蜡等一批持久性有机污染物。
3.强化生态环境健康风险评估。鼓励开展区域生态环境与健康调查评估,探索突发环境事件后评估机制和公众健康影响评估制度。进一步完善生态环境与健康科技支撑,加强内分泌干扰物、抗生素、全氟化合物等环境与健康危害机理、跟踪溯源及污染削减等基础研究。根据国家要求开展居民生态环境与健康素养监测。
十二、系统保护,筑牢京津冀生态安全屏障
(一)提升生态系统服务功能。
1.构筑区域生态安全格局。落实主体功能区和生态功能分区要求,强化燕山—太行山生态安全屏障功能,建设张家口市、雄安新区两个重点生态安全保障地区,完善坝上高原生态防护带、渤海湾海岸海域生态防护带、环首都生态过渡带三条生态防护带,健全河流水系、湿地湖库组成的蓝绿生态网络,构建“两山、两翼、三带、多廊、多心”的生态安全格局。

2.加强山水林田湖草沙系统治理。推行林长制,大规模开展国土绿化行动,加强天然林保护,加快雄安新区千年秀林建设。推进露天矿山生态修复和绿色矿山建设,深入实施采煤沉陷区治理。加强重要湿地和自然湿地的保护与修复,严格湿地用途管制和利用监管,确保湿地面积不减少。推进水土流失综合治理,实施坡耕地水土流失、小流域综合治理等项目。实行以草定畜、草畜平衡,持续推进“三化”草原治理和草原禁牧轮牧休牧。健全耕地休耕轮作制度。到2025年,新增水土流失综合治理面积10000平方公里,草原综合植被盖度稳定在73%以上,湿地保护率达到44%。
3.推进城市生态系统修复。实施城市更新行动,科学规划布局城市绿环绿廊绿楔绿道,推进生态修复和功能完善工程。加强城市公园绿地、区域绿地、防护绿地等建设,完善城市绿地系统。开展城市山体河湖等自然风貌保护和城市废弃工矿用地修复。实施城市河湖生态修复工程,高标准推进城市蓝道和河湖岸线生态缓冲带建设,恢复河湖水系连通性和流动性。到2025年,城市按“300米见绿、500米见园”的标准,城市建成区公园绿地覆盖的居住用地面积占总居住用地面积的80%,城市人均公园绿地面积保持在12平方米以上。
4.打造张家口承德生态高地。积极推动潮白河、永定河、滦河流域综合治理与生态修复工程,完善地表蓄水网络格局。精准提升森林质量,实施差异化植树造林与管护,加强塞罕坝机械林场等重要林地资源保护,构建京北防护林体系。加强草原生态保护,巩固和提升休耕种草成果,加快草原自然公园建设。推进坝上高原湿地生态修复。
(二)加强水域陆域生物多样性保护。
1.夯实生物多样性保护基础。开展陆域和海域生物多样性调查评估,完成生态系统、物种多样性本底、重要遗传资源调查,推动生物多样性指标纳入生态质量监测、评价与考核体系,建立生物多样性数据共享机制。完善白洋淀、衡水湖等重要湿地水生生物监测网络。
2.强化生物多样性保护措施。加快推进太行山、燕山等优先区域的生物多样性调查、观测、评估,优化生物多样性观测网络布局,在塞罕坝、白洋淀、衡水湖等重点区域实施常态化观测。统筹就地保护和迁地保护,加强青头潜鸭、遗鸥等珍稀濒危野生动植物及其栖息地、原生境的保护修复,连通重要物种迁徙扩散生态廊道,构筑生物多样性保护网络。
3.推进生物遗传资源保护与管理。开展生物遗传资源和生物多样性相关传统知识调查、登记和数据库建设。建立健全生物遗传资源获取与惠益分享管理制度。加强生物遗传资源迁地和离体保藏工作,强化野生生物种质资源和古老地方品种收集、保存及农作物基因多样性的农场保护,推动健全种质资源保存体系,开展重要生物遗传资源保护成效评估。
4.加强生物安全管理。开展外来入侵物种普查和常态化监测,严格外来入侵物种防控。加强对自然保护地等重点区域外来入侵物种防控工作的监督。加强转基因生物技术的环境安全监管,推动健全生物技术的环境风险评价、检测、监测、预警和安全控制体系。定期开展白洋淀、衡水湖常态化水生生物监测,严防外来物种入侵。
(三)完善生态保护监管制度。
1.构建自然保护地体系。加快整合归并优化各类自然保护地。合理确定自然保护地的功能定位、边界范围和功能分区,构建统一的自然保护地分类分级管理体制,严格管控自然保护地范围内非生态活动,稳妥推进核心区内居民、耕地、矿权有序退出。到2025年,完成自然保护地整合归并优化。
2.强化生态保护执法监督。加快完善省级生态保护红线监管平台,推进与国土空间基础信息平台互联互通。开展生态保护红线人类活动遥感监测。以自然保护地、生态保护红线为重点,完善执法信息移交、反馈机制。持续开展“绿盾”自然保护地强化监督,严格生态保护红线常态化执法监督检查。
3.推进绩效考核和督察问责。定期对自然保护地、生态保护红线的保护修复成效进行评估。将自然保护地、生态保护红线保护修复和管理情况纳入省级生态环境保护督察,对生态破坏问题突出地方开展专项督察,对违反生态保护管控要求,造成生态破坏的单位和人员,依法追究责任。
4.开展多层次生态状况监测评估。统筹开展全省生态状况、重点区域流域海域、生态保护红线、自然保护地、县域重点生态功能区等生态状况监测评估。每5年开展一次全省生态状况调查评估;每年选择重要生态功能区、生态敏感脆弱区等重点区域开展生态状况调查评估;每年开展省级以上自然保护区、生态保护红线遥感监测评估。定期发布生态质量监测评价报告。定期组织开展生态保护修复工程实施成效自评估,实施生态保护修复工程全过程生态质量、环境质量变化情况监测。

十三、改革创新,构建现代环境治理体系
(一)健全生态环境管理体制机制。
1.落实党委政府领导责任。严格落实生态环境保护“党政同责、一岗双责”。省级按照党中央、国务院各项决策部署,组织落实目标任务、政策措施,加大资金投入。市、县承担具体责任,统筹做好监管执法、市场规范、资金安排、宣传教育等工作,监督企业落实环境污染治理主体责任。加强领导干部自然资源资产离任审计。
2.健全部门协作机制。落实省有关部门生态环境保护责任清单,管发展、管生产、管行业的部门按照“一岗双责”要求履行生态环境保护职责。构建属地负责、部门有责的生态环境保护责任体系,进一步完善齐抓共管、各负其责的大生态环保格局。
3.强化约束性指标管理。将环境质量、主要污染物减排、能耗强度、碳排放强度、森林覆盖率等纳入约束性指标管理,逐级分解落实,健全完善考核评估机制。
4.深化省级生态环境保护督察。持续推进例行督察及“回头看”,对承担生态环境保护责任的省有关部门和省属企业开展督察。将应对气候变化、生物多样性保护、地下水超采治理、张家口首都“两区”建设等重大决策部署贯彻落实情况纳入督察范畴。对生态环境问题突出的地方或行业适时开展专项督察。建立健全督察组织推动和责任体系,完善省级生态环境保护督察机制。
5.全面实行排污许可制。构建以排污许可制为核心的固定污染源监管制度体系,探索排污许可制度与碳排放权交易制度的衔接,将温室气体管控纳入环评管理。开展钢铁、焦化行业建设项目碳排放环境影响评价。试点落实排污许可“一证式”管理,建立以排污许可证为主要依据的生态环境日常执法监督工作体系,推动排污许可监管、监测、监察联动。
6.落实污染物排放总量控制制度。依托排污许可证实施企事业单位污染物排放总量指标分配、监管和考核。建立非固定源减排管理体系,实施非固定源减排全过程调度管理。实施一批重点区域流域、重点领域、重点行业减排工程,着力推进多污染物协同减排,统筹考虑温室气体协同减排效应。
7.加强环境信用体系建设。建立健全生态环境治理政务失信记录,依法强化失信记录归集和共享。完善企业生态环境信用评价制度,依据评价结果实施分级分类监管。依法依规推进生态环境政务信息公开和环境信息强制性披露改革,建立健全生态环境信用信息目录。按照“谁评价、谁修复”原则,开展环境信用修复。
(二)完善生态环境保护法规标准。
1.完善生态环境保护法规政策标准体系。健全有利于绿色发展的生态环境政策体系。加强生态环境保护地方立法,加快推进港口污染防治条例、固体废物污染环境防治条例等地方性法规制修订。完善生态环境领域标准体系,研究制定潮白河、永定河、滦河流域水污染物排放标准。
2.推进环境执法司法协调联动。深化环境保护行政执法与司法联动机制,实行生态环境保护综合行政执法机关、公安机关、检察机关、审判机关信息共享、案情通报、案件移送等制度。推进全省法院环境资源审判专门机构建设。加强生态环境损害赔偿案件办理和修复效果评估,服务和支持鉴定评估机构、专业人才发展。深入开展生态环境公益诉讼,与行政处罚、刑事司法及生态环境损害赔偿等制度进行衔接。
(三)健全生态环境治理市场体系。
1.构建规范开放的环境治理市场。坚持平等准入、公平监管、开放有序,诚信守法,引导各类资本参与环境治理投资、建设、运行,加快形成公开透明、规范有序的环境治理市场环境。支持环境治理整体解决方案、能源环境系统治理、园区污染防治第三方治理示范、小城镇环境综合治理托管服务试点、生态环境导向的开发(EOD)模式试点等创新发展。
2.健全环境权益市场交易体系。深入推进资源要素市场化改革,依托公共资源交易平台,推进排污权、用能权、用水权、碳排放权市场化交易,完善确权、登记、抵押、流转等配套管理制度。加强排污权政府储备,推动现有排污权有偿使用,加快推进排污权交易二级市场建设。积极稳妥推进水权确权,健全水权交易制度和平台。
3.健全生态环境价格收费机制。完善并落实污水、垃圾处理收费征收标准。鼓励有条件的城市探索将管网运营费纳入城镇污水处理费。探索建立农村生活污水、垃圾治理收费制度。放开再生水价格。鼓励采用政府购买服务的方式推动污水再生利用。完善差别化电价机制,实施岸电支持性电价政策,稳定居民“煤改气”气价。
4.加强财政资金支持力度。健全常态化环境治理财政资金投入机制,支持应对气候变化、运输结构调整、美丽河湖、美丽海湾、新污染物治理、山水林田湖草沙一体化保护修复等工作。完善生态环境重大项目储备库制度,加强项目资金安排和预算绩效管理。
5.落实绿色税收政策。落实机动车相关税收政策,推动低碳环保车辆生产和使用。落实环境保护专用设备、第三方治理、资源综合利用等相关税收支持政策。落实废钢铁加工企业增值税退税优惠,对风电、太阳能发电和生物天然气、可再生能源供热等非电利用依规实行增值税优惠、所得税优惠政策。
6.建立生态产品价值实现机制。开展重点生态功能区生态产品价值核算,探索开展经济生态生产总值核算。推动建立生态产品与环境权益的市场化转换机制,完善降碳产品价值实现机制,扩大降碳产品种类和实现规模。加大重点生态功能区、水土流失重点防治区、自然保护地等生态功能重要区域的生态保护补偿力度。健全京冀密云水库上游潮白河流域、津冀引滦入津上下游流域横向生态保护补偿机制,探索开展官厅水库上游永定河流域水源保护横向生态补偿。建立健全森林、草原、湿地、沙化土地、海洋、水流、耕地等领域生态保护补偿制度。探索推动共建张承生态综合补偿试点。
7.发展绿色金融。推行绿色信贷、绿色债券、绿色保险,支持机构及资本依法合规开发与碳排放权相关的金融产品和服务。开展企业和金融机构绿色绩效评估。规范有序推广政府和社会资本合作(PPP)模式。鼓励银行业金融机构开展排污权、碳排放权等抵质押融资。在环境高风险领域探索建立环境污染强制责任保险制度。
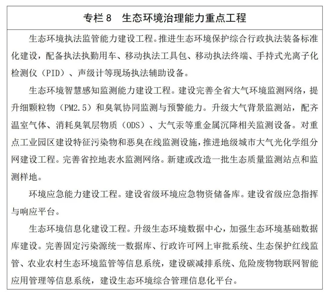
(四)提升生态环境监测监管能力。
1.建立统一规范的生态环境综合执法体系。深化生态环境保护综合行政执法改革,加快补齐海洋环境、应对气候变化、农业农村、生态监管等领域执法能力短板,突出省级重点执法,强化市级统筹执法,压实县级日常监管责任,严格执法人员资格管理,统一着装、证件、车辆及执法执勤装备。建立健全以污染源自动监控为主的非现场监管执法体系,发挥大数据、人工智能等技术在生态环境执法中的作用。推动重点排污单位安装挥发性有机物(VOCs)、总磷、总氯、重金属等特征污染物自动监测设备,健全执法监测联动、执法监察联动工作机制。落实行政执法“三项制度”“双随机、一公开”监管制度,规范行政处罚自由裁量权。
2.构建科学精准的生态环境监测评估体系。统一规划建设高质量生态环境智慧感知监测网络,实现环境质量、生态质量、污染源监测全覆盖。优化省级环境质量监测站点设置,补齐省级细颗粒物(PM2.5)和臭氧协同监测,二噁英、持久性有机物排放监测,危废鉴定及遥感解译等短板。加强市、县生态环境监测基础能力建设,创新区域联合监测工作机制。构建全省生态监测网络,基本覆盖全省典型生态系统、自然保护地、重点生态功能区、生态保护红线和重要水体。规范排污单位和工业园区污染源自行监测监控,建立环境监测数据质量监督机制,开展监测质量监督检查专项行动。到2025年,初步建成陆海统筹、天地一体、上下协同、信息共享的生态环境监测网络。
3.健全平战结合的环境风险防控与预警应急监测体系。完善“1+N”环境应急监测响应体系。提升大气环境质量预测预报预警能力,推进未来15天中长期污染趋势预报、40天中长期数值预报和短临精细化预报系统建设,强化有毒有害大气污染物风险预警。建设水源地水质在线生物预警系统,做好白洋淀水质应急监测。推进土壤风险评估和生态风险预警研究。
4.建立智慧高效的生态环境信息化管理体系。加强生态环境数据资源规划和数据共享开放,实现数据跨行业、跨部门横向整合,省、市、县三级贯通。深化大数据创新应用。持续完善生态环境信息一张图和固定污染源统一数据库。加强生态环境一体化在线政务服务平台与全省一体化在线政务服务平台对接,全面推广线上线下相融合的生态环境政务服务模式。加快建设生态环境综合管理信息化平台。建立自主可靠的网络安全保障体系,加快推进基础设施和重点业务系统的国产化替代。

十四、全民行动,推动形成绿色生活方式
(一)增强全社会生态环保意识。
1.加强生态文明宣传教育。开展“美丽中国,我是行动者”活动,将贯彻落实习近平生态文明思想和做好生态文明建设纳入国民教育体系、职业教育体系和党政领导干部培训体系。编写生态环境保护读本,开展生态环境科普活动,创新生态环境保护培训方式,以警示片、守法考试、网上答题等为载体,加大危险废物环境管理、排污许可等培训力度,提高环境管理和排污企业相关人员业务水平和法律意识。
2.繁荣生态文化。加大生态环境宣传产品制作和传播力度,结合地方实际和特色打造生态文化品牌,研发推广生态环境文化产品。鼓励文化艺术界人士积极参与生态文化作品创作,加大对生态文明建设题材文学、广播电视、电影、公益广告、词曲创作等支持力度。开发体现生态文明建设的网络文学、动漫、有声读物、游戏、广播电视节目、短视频等,拓展信息服务形态和传播形式,广泛开展宣传和文化活动,正确引导公众舆论。
(二)加快形成绿色生活方式。
1.开展绿色生活创建活动。推行《公民生态环境行为规范(试行)》,组织开展节约型机关、绿色家庭、绿色学校、绿色社区、绿色出行、绿色商场、绿色建筑等创建活动,形成崇尚绿色生活的社会氛围。
2.推进绿色生活设施建设。在大中城市全面推进慢行系统建设,倡导绿色出行。推进城市社区基础设施绿色化,采用节能家电、高效照明产品、节水器具,加强社区垃圾分类投放和前端分类分选,探索餐厨废弃物资源化利用和无害化处理。
3.推行绿色消费。制止餐饮浪费行为,倡导“光盘行动”,革除滥食野生动物等陋习。加大政府绿色采购力度。旅游、住宿等行业按规定不主动提供一次性用品,全面推广节能、节水、环保、再生等绿色产品。结合移动互联网和大数据技术,建立和完善绿色消费激励回馈机制,开展绿色生活绿色消费统计,积极引导消费者购买节能与新能源汽车、高能效家电、节水型器具等产品。
(三)营造宁静绿色和谐人居环境。
1.营造宁静和谐的生活环境。合理划定防噪声距离,降低建设项目和区域开发产生噪声对周围环境的影响。在石家庄市、雄安新区和张家口市崇礼区、秦皇岛市北戴河区开展噪声电子地图试点研究,提高城市噪声精细化管理水平。推进工业企业噪声纳入排污许可管理。强化夜间施工管理,严格夜间施工审批和公开,鼓励采用低噪工艺和设备。加强对文化娱乐、商业经营等社会生活噪声热点问题日常监管和集中整治。建立部门协同的噪声污染防治监督管理机制。倡导制定公共场所文明公约、社区噪声管控规约,鼓励创建宁静社区。到2025年,地级城市全面实现功能区声环境质量自动监测,声环境功能区夜间达标率达到85%。
2.建设绿色低碳城市。根据城市生态环境承载能力,合理确定城市规模和边界,在城市更新中转变开发建设模式。大力发展绿色建筑,推进既有居住建筑和公共建筑绿色节能改造,发展被动式超低能耗建筑和装配式建筑。创建森林城市、绿色社区。到2025年,城镇绿色建筑占新建建筑比例达到100%,60%以上的城市社区达到绿色社区标准。
3.推进生态文明建设示范创建。大力弘扬塞罕坝精神,积极争创国家生态文明建设示范市、县和“绿水青山就是金山银山”实践创新基地,重点培养一批生态基础好、具有地域特色、实效突出的典型地区,打造河北生态示范样板和“两山”转化实践样板。
(四)推进生态环保全民行动。
1.落实企业生态环境责任。推动企业落实污染治理主体责任,淘汰落后生产工艺,源头防治污染,减少污染物排放。拓展生产者责任延伸制度覆盖范围。市场主体依法依规向社会公开相关环境信息。鼓励企业通过设立企业开放日、环境教育体验场所、环保课堂等多种方式向公众开放,组织开展生态文明公益活动。
2.充分发挥各类社会主体作用。积极动员广大职工、青年、妇女参与生态环境保护。发挥行业组织、新社会阶层、社会工作者参与环境治理的作用。推动生态环境志愿服务,广泛培育扶持生态环境志愿服务组织和志愿服务项目。鼓励公益慈善基金会助推生态环保公益发展。鼓励村规民约、居民公约加强生态环境保护相关内容。加强基层群众自治与网格化服务管理有效衔接。
3.强化公众监督与参与。继续推进环境政务新媒体矩阵建设,完善例行新闻发布制度和新闻发言人制度,加大信息公开力度。继续推动环保设施和城市污水垃圾处理设施向社会开放。完善公众监督和举报反馈机制。大力宣传生态环境保护先进典型,支持新闻媒体对各类破坏生态环境问题、突发环境事件、环境违法行为进行曝光和跟踪。健全环境决策公众参与机制,保障公众的知情权、监督权、参与权。
十五、扎实推进,保障规划目标按期实现
(一)强化规划引领。本规划是“十四五”时期全省生态环境领域的基础性文件。各级政府将规划目标、任务、措施和重点工程纳入本地国民经济和社会发展规划,制定并公布生态环境保护年度目标和重点任务。各地各部门编制相关规划时,要与本规划做好衔接。生态环境各要素各领域编制专项规划或行动方案,落实本规划目标任务。各地将规划实施情况纳入政府信息公开内容,推动全社会参与监督,确保各项任务全面完成。
(二)部门协调推动。省有关部门要按照职责分工,制定、完善有利于生态环境保护的政策机制,将本规划确定的目标任务与部门工作紧密结合,在本部门规划或实施方案中落实生态环境保护相关要求,加强对市、县的指导与支持,推动目标任务落实。省有关部门密切配合,在大气、水、土壤、气候、噪声、重金属、生物多样性等领域建立工作协作机制,定期研究解决重大问题。
(三)加大投入力度。落实生态环境领域省以下财政事权和支出责任划分改革实施方案,调动市、县保障本行政区域内生态环境领域公共服务的积极性。拓宽投融资渠道,综合运用土地、规划、金融、价格多种政策引导社会资本投入。规范有序推广政府和社会资本合作,吸引社会资本参与准公益性和公益性环境保护项目。鼓励社会资本以市场化方式设立环境保护基金。鼓励创业投资企业、股权投资企业和社会捐赠资金增加生态环保投入。
(四)推进铁军建设。加强应对气候变化、固体废物和化学品环境管理、海洋、土壤环境监管等急需紧缺领域以及自然资源、水利、农业农村、林业和草原、气象等部门生态环保队伍建设,建设专业全面、职责明确的生态环境保护队伍。充实基层生态环保队伍,加强生态护林员、巡河员等业务培训和保障,着力加强乡(镇)(街道)等基层生态环境监管队伍建设,通过业务培训、比赛竞赛、挂职锻炼、经验交流等多种方式,提升基层人员的业务素质和技术能力。
(五)加强实施评估。定期调度规划目标指标、重点任务、重大工程进展情况。在2023年、2025年底,分别对本规划执行情况进行中期评估和总结评估。
来源:河北省人民政府
扫一扫在手机打开当前页
河北省人民政府关于印发河北省生态环境保护“十四五”规划的通知
来源:科技与宣传教育处 时间:2022-01-26
河北省人民政府关于印发河北省生态环境保护“十四五”规划的通知
冀政字〔2022〕2号
各市(含定州、辛集市)人民政府,雄安新区管委会,省政府各部门:
现将《河北省生态环境保护“十四五”规划》印发给你们,请认真组织实施。
河北省人民政府
2022年1月12日
河北省生态环境保护“十四五”规划
为全面贯彻落实党中央决策部署和省委、省政府工作安排,深入打好污染防治攻坚战,加快建设京津冀生态环境支撑区,促进生态环境质量持续改善,制定本规划。
一、继往开来,全面开启美丽河北建设新征程
(一)生态环境保护取得历史性成就。
“十三五”以来,河北省坚持以习近平新时代中国特色社会主义思想为指导,深入贯彻习近平生态文明思想,突出精准治污、科学治污、依法治污,大力建设京津冀生态环境支撑区,污染防治攻坚战取得阶段性胜利,全省生态环境质量显著提升,生态环境保护发生历史性、转折性、全局性变化。列入《河北省国民经济和社会发展第十三个五年规划纲要》《河北省生态环境保护“十三五”规划》的主要任务完成良好,生态环境约束性指标全部达到规划目标要求。2019年、2020年连续两年在国家污染防治攻坚战成效考核中被评为优秀等级。
蓝天保卫战取得关键性胜利。坚持全民共治、源头防治、标本兼治、城乡联治,紧盯目标任务,狠抓短板弱项,统筹推进压能、减煤、治企、降尘、控车、增绿等重点任务,着力构建明晰的责任追究体系,主动设定严于国家标准、高于国家要求的措施,强力组织开展系列攻坚行动,打出一套标本兼治、主攻治本“组合拳”。2020年,全省细颗粒物(PM2.5)浓度44.8微克/立方米,未达标地级城市PM2.5浓度47微克/立方米,分别比2015年下降40%和40.5%;地级城市空气质量优良天数比率69.9%,较2015年提高12.6个百分点;重度及以上污染天数11天,较2015年减少24天;二氧化硫、氮氧化物排放总量较2015年分别削减47.5%、32.7%。
碧水保卫战取得明显成效。突出抓好白洋淀流域治理、工业污水达标整治、渤海综合治理等专项行动,水环境质量明显改善。2020年,74个国考断面达到或好于Ⅲ类水体比例为66.2%,较2015年提高27个百分点;劣Ⅴ类断面累计下降43.2个百分点,实现全消除;化学需氧量、氨氮排放总量较2015年分别削减22.4%、23.2%。白洋淀水质实现全域Ⅳ类、局部Ⅲ类,密云水库上游潮河、白河出境断面和于桥水库上游沙河、黎河出境断面达到或优于Ⅱ类水质,2018-2020年,连续三年近岸海域国考点位水质优良比例达到100%。
净土保卫战取得阶段性成果。加强源头治理和风险管控,全面摸清土壤环境污染状况,受污染耕地全部实行分类管理,污染地块环境风险得到有效管控,危险废物、医疗废物处置能力及布局不断优化,“洋垃圾”实现零进口,受污染耕地安全利用率、污染地块安全利用率达到国家要求,农产品质量和人居环境安全得到有效保障。
生态环境支撑能力明显增强。统筹山水林田湖草系统治理,划定并调整生态保护红线,编制完成“三线一单”,违法违规破坏生态环境问题专项整治成效显著。大力实施“三北防护林”、京津风沙源治理、退耕还草还林轮牧、绿色矿山等一系列生态建设工程,森林覆盖率达到35%以上。加强生态文明示范创建,河北省塞罕坝机械林场被联合国授予“地球卫士奖”,迁西县、井陉县分别获得第四批“国家生态文明建设示范县”和“绿水青山就是金山银山”实践创新基地称号。
经济社会加快绿色低碳转型。不断优化能源和产业结构,深入推进交通和城乡低碳化建设,持续增加生态碳汇,积极参与全国碳排放交易市场建设,能源消费总量得到有效管控,煤炭消费占比由82%下降到74.4%,非化石能源消费占能源消费比重提升至7%,2020年单位地区生产总值二氧化碳排放量较2015年累计下降25%以上。
(二)生态环境保护迎来新机遇。
“十四五”时期,生态环境保护进入减污降碳协同增效的新阶段,实施重点行业减污降碳行动,构建绿色清洁能源生产供应体系,推广低碳技术的研发应用,实现绿色制造技术突破,将从根本上减少污染物排放,同时也推动生态环境治理模式从末端向源头、从单因子控制向协同控制转变,为从根本上改善生态环境质量创造了更加有利的条件。
重大国家战略和国家大事深入实施创造新的历史机遇。京津冀协同发展、雄安新区建设、北京冬奥会筹办,中国(河北)自由贸易试验区、北京大兴国际机场临空经济区、北京城市副中心、大运河文化带等加快建设,给河北发展带来前所未有的战略支撑和强大动能。重大国家战略和国家大事的落地见效,促进生态环境支撑水平大幅跃升,从组织推动、要素保障、资源整合、资金投入等方面,为“十四五”时期推动生态环境保护工作提供了宝贵经验、带来重大机遇。
生态文明建设政策制度体系日益完善。党的十九届四中全会明确了实行最严格的生态环境保护制度、全面建立资源高效利用制度、健全生态保护和修复制度、严明生态环境保护责任制度等制度措施。省级层面先后成立省生态环境保护委员会等10余个生态环境领域议事协调机构。完成省以下环保机构监测监察执法垂直管理改革,开展省级生态环境保护督察,建立生态环境保护责任清单。制修订一系列地方性法规,生态文明体制改革顺利推进,为“十四五”生态环境保护提供了制度保障。
科技创新对生态环境保护发挥更加显著的促进作用。河北省加快实施科技强省行动,人工智能、区块链、大数据、储能技术、5G通信、遥感监测等新技术新业态的研发应用,将对产业结构、社会发展、环境保护等产生革命性影响,有利于促进绿色发展与节能减排,提升污染治理水平,推进形成节约资源和保护生态环境的空间格局、产业结构、生产方式、生活方式。
(三)生态环境保护任重道远。
生态环境结构性矛盾仍然突出。全省产业结构偏重、能源结构偏煤、交通运输结构偏公路的现状没有根本改变。电力、钢铁、焦化、水泥、玻璃和陶瓷六大重点行业大气污染物排放量占工业排放总量一半以上,全省煤炭消费量位居全国第4,能源消费强度为全国平均水平的1.6倍,公路运输占货运总量比重高于全国13.4个百分点,重点城市“化工围城”“城中有钢”“煤电围城”问题亟待解决。
生态环境质量持续改善的基础尚不稳固。部分城市空气质量综合指数位于全国后十名,臭氧污染问题日渐突出。部分老旧城区雨污混错接问题仍存在,农村生活污水治理覆盖率不高,重点流域生态用水总体短缺,尚未形成稳定的自然修复能力。污染耕地难以恢复为健康土壤,工业用地腾退带来新的风险管控压力,新污染物的环境风险逐步显现,危险废物非法转移倾倒问题时有发生。
生态系统质量和服务功能不强。森林、湿地、草原等生态资源主要集中在燕山、太行山、坝上地区和沿海地区,中度以上生态脆弱区域占全省面积42.5%,地下水超采问题突出,人均湿地占有面积不足全国平均水平的一半,生物多样性及生物安全保障水平需进一步提升。
生态环境治理体系和治理能力需加快提升。绿色发展的激励约束机制不够有力,有利于生态产品价值实现的经济政策和市场机制尚不健全。城乡环境基础设施建设存在短板,农村清洁取暖和垃圾污水治理长效运行机制有待完善,生态环境监测监管现代化手段和能力不足。新冠疫情防控对生态环境治理能力提出了更高要求。
面对机遇与挑战,必须锚定2035年美丽河北建设目标,落实碳达峰碳中和战略部署,统筹污染治理、生态保护、应对气候变化,深入打好污染防治攻坚战,促进生态环境持续改善,为谱写天蓝地绿水秀的美丽河北画卷贡献力量。
二、目标导向,准确把握生态环境保护总体要求
(一)指导思想。以习近平新时代中国特色社会主义思想为指导,全面贯彻党的十九大和十九届历次全会精神,深入贯彻习近平生态文明思想和习近平总书记对河北工作的重要指示批示精神,全面落实河北省第十次党代会精神,按照省委、省政府工作部署,立足新发展阶段,完整准确全面贯彻新发展理念,构建新发展格局,坚持生态优先、绿色发展,以实现减污降碳协同增效为总抓手,以改善生态环境质量为核心,突出精准治污、科学治污、依法治污,统筹污染治理、生态保护、应对气候变化,保持力度、延伸深度、拓宽广度,深入打好污染防治攻坚战,深化重大国家战略和国家大事落地实施,推进生态环境治理体系和治理能力现代化,以高水平生态环境保护推动高质量发展、创造高品质生活,加快建设首都水源涵养功能区、京津冀生态环境支撑区和绿色低碳、生态优美的现代化河北。
(二)基本原则。
坚持绿色发展。统筹减污降碳协同增效,加快推动产业、能源、交通运输结构调整,强化国土空间规划和用途管控,全面提高资源利用效率,推动能源清洁低碳安全高效利用。
坚持人民至上。坚持生态为民、生态利民、生态惠民,集中攻克突出生态环境问题,不断增强人民群众对生态环境的获得感、幸福感、安全感,以生态环境保护实际成效取信于民。
坚持系统观念。推进山水林田湖草沙一体化保护和修复,强化多污染物协同控制和区域协同治理,注重综合治理、系统治理、源头治理,提升生态系统质量和稳定性。
坚持底线思维。严格落实“三线一单”生态环境分区管控,健全环境风险防控机制,有效应对各类突发环境事件,全力保障生态环境安全,当好首都政治“护城河”。
坚持改革创新。深入推进生态文明体制改革,完善生态环境保护领导体制和工作机制,加大技术、政策、管理创新力度,加快构建现代环境治理体系。
(三)主要目标。
“十四五”时期,生态环境保护主要目标如下:
绿色低碳转型成效显著。国土空间开发保护格局得到优化,绿色低碳发展加快推进,能源资源配置更加合理、利用效率大幅提高,单位地区生产总值能源消耗和碳排放强度持续降低,简约适度、绿色低碳的生活方式加快形成。
生态环境质量持续改善。主要污染物排放持续减少,环境空气质量全面改善,优良天数比率持续提高,基本消除重污染天气。水环境质量稳步提升,水生态功能初步得到恢复,海洋生态环境稳中向好,城乡人居环境明显改善。
生态服务功能稳步提升。生态安全屏障更加牢固,生物多样性得到有效保护,自然保护地体系逐步完善,塞罕坝二次创业取得新成果,首都水源涵养功能区、京津冀生态环境支撑区建设取得明显成效。
环境风险得到有效防控。土壤污染风险得到有效管控,危险废物和新污染物治理能力明显增强,核与辐射环境风险有效管控,防范化解生态环境风险能力显著增强。
现代环境治理体系加快形成。生态环境监管和应急能力短板加快补齐,共建共治共享的生态环境治理体系更加健全,生态环境治理效能得到新提升。
“十四五”规划指标包括环境治理、应对气候变化、环境风险防控、生态保护四类共18项。


三、创新引领,推动绿色低碳发展
(一)统筹推进区域绿色发展。
1.落实主体功能区战略。立足资源环境承载能力,优化城市化地区、农产品主产区、生态功能区三大空间格局。推进城市化地区集约绿色低碳发展,引导省会石家庄和唐山、保定、邯郸区域中心城市高质量集约发展,加强城市治理环境风险防控,统筹推进城市群生态共建环境共治。强化农产品主产区耕地保护,深入实施农药化肥减量行动,大力发展生态农业,加强农业面源、畜禽养殖污染治理和农村环境综合整治。加强生态功能区生态保护和修复,提升生态服务功能,推动生态产品价值实现,支持生态功能区人口逐步有序向城市化地区转移,禁止或限制大规模高强度的工业化城市化开发。
2.建立生态环境分区管控体系。衔接国土空间规划分区和用途管制要求,将生态保护红线、环境质量底线、资源利用上线的硬约束落实到环境管控单元,建立差别化的生态环境准入清单,加强“三线一单”成果在政策制定、环境准入、园区管理、执法监管等方面的应用。健全以环评制度为主体的源头预防体系,严格规划环评审查和项目环评准入,开展重大经济技术政策的生态环境影响分析和重大生态环境政策的社会经济影响评估。
3.推动四大战略功能区绿色发展。在环京津核心功能区,突出人居环境风险防护,强化污染治理、产业结构调整及重点河湖污染防治,加强西部太行山和白洋淀生态修复保护。在沿海率先发展区,加强海洋环境治理和风险防控,保护沿海生态空间,引导重化工产业优布局、控规模。在冀中南功能拓展区,推进传统产业提升改造,构建现代工业体系,加快基础设施建设、农业种植结构调整。在冀西北生态涵养区,重点发挥生态保障、水源涵养、旅游休闲等功能,发展绿色产业和生态经济,规划建设燕山—太行山自然保护地。
4.保障重大国家战略落地实施。强化京津冀协同发展生态环境联建联防联治,提升京津冀生态环境支撑区建设水平。高标准开展雄安新区环境保护与生态建设,统筹城水林田淀系统治理,进一步深化白洋淀生态修复保护,打造雄安新区绿色高质量发展的“样板之城”。强化张家口首都“两区”功能,做好北京冬奥会生态环境质量保障。推进承德国家可持续发展议程创新示范区建设,加强张家口、承德生态功能区协同共建。实施大运河文化带生态空间管控、自然生态系统修复和流域污染防治。深化廊坊“北三县”和北京通州区生态共建共享、联防联治,共筑北京大兴国际机场临空经济区生态安全格局。
(二)加快产业绿色转型升级。
1.加强宏观治理的环境政策支撑。加强能耗总量和强度双控、煤炭消费和污染物排放总量控制,强化市场准入约束,抑制高碳投资,严格控制高耗能高排放项目盲目发展。严禁新增钢铁、焦化、水泥熟料、平板玻璃、煤化工产能,合理控制煤制油气产能规模。依法依规加强节能审查事中事后监管。深化生态环境“放管服”改革,推进环评审批、生态环境监管和监督执法“正面清单”制度化、规范化,持续优化营商环境。
2.优化重点行业企业布局。引导重点行业向环境容量充足、扩散条件较好区域布局。推动焦炭产能向五大集团、煤化工基地和钢焦一体企业集聚。实施重点企业退城搬迁,对不符合城市功能定位的污染企业,依法搬迁退出城市建成区。在保障电力安全稳定供应前提下,稳妥实施燃煤火电机组及自备电厂退城搬迁。
3.推进重点行业绿色转型。以钢铁、焦化、铸造、建材、有色、石化、化工、工业涂装、包装印刷、电镀、制革、石油开采、造纸、纺织印染、农副食品加工等行业为重点,开展全流程清洁化、循环化、低碳化改造,促进传统产业绿色转型升级。在电力、钢铁、建材等重点行业实施减污降碳行动,实施全产业链和产品全生命周期降碳减污,打造多维度、全覆盖的绿色低碳产业体系。推动重点行业完成限制类产能装备的升级改造。更好发挥电弧炉短流程炼钢企业绿色低碳、市场调节作用,有序引导电弧炉短流程炼钢发展。依法推进强制性清洁生产审核,行业、园区和产业集群探索开展整体审核。
4.实施产业园区和产业集群升级改造。开展产业园区规划环境影响跟踪评价,推动优化园区在城市总体空间格局中的布局,促进园区绿色发展。深化国家级和省级循环经济示范园区的循环化改造,创建生态工业示范园区。推进建材、化工、铸造、印染、电镀、加工制造等传统制造业集群提升,提高产业集约化、绿色化发展水平。
5.提升产业链供应链绿色化水平。建立以资源节约、环境友好为导向的采购、生产、营销、物流及循环利用体系。积极应用物联网、大数据和云计算等信息技术,建立绿色供应链管理体系。推进工业产品绿色设计和绿色制造研发应用,在重点行业推广先进、适用的绿色生产技术和装备。鼓励企业采用绿色设计、绿色材料、绿色采购、绿色工艺、绿色包装、绿色运输。培育打造一批绿色设计示范、绿色工厂、绿色园区和绿色供应链管理企业。
6.做大做强环保产业。做大做强环保装备制造业,培育一批技术先进、管理科学的环保装备制造龙头企业,实现特色优势环保装备制造领域高端化发展。做新做优环境服务业,推行环境污染第三方治理、环保管家、环境综合治理托管服务等模式,提升环境治理市场化、专业化水平。做精做专资源综合利用业,加强秸秆、尾矿、煤矸石、冶炼渣、工业副产石膏等综合利用,规范废旧物资回收利用,构建协同高效的资源综合利用产业发展新格局。推动生态环保产业与5G、物联网、云计算、大数据、区块链、人工智能等新一代信息技术深度融合,提高产业信息化、智能化水平。
(三)推动能源清洁高效利用。
1.调整优化能源供给结构。控制化石能源消费总量,推动非化石能源成为能源消费增量的主体。大力发展风能、太阳能等可再生能源发电,有序推动抽水蓄能电站规划建设,打造冀北清洁能源基地,积极推动可再生能源制氢,完善产供储销配套设施,拓展氢能应用领域。新增可再生能源和原料用能不纳入能源消费总量控制,创造条件尽早实现能耗“双控”向碳排放总量和强度“双控”转变。坚持“增气减煤”同步,加强天然气基础设施建设,扩大管道气覆盖范围。因地制宜推进生物质热电联产,加快建设垃圾焚烧发电项目。到2025年,非化石能源消费占能源消费比重提高到13%以上,可再生能源装机占全部电力装机比重达到60%左右。
2.控制煤炭消费总量。全面实施煤炭消费总量控制,建设项目严格执行煤炭减量替代。严格控制燃煤发电装机规模,严禁新建自备燃煤机组,推动自备燃煤机组实施清洁能源替代,鼓励自备电厂转为公用电厂。加强农村散煤复燃管控,强化散煤治理监督体系建设。
3.实施终端用能清洁化替代。建设产业集群集中供汽供热或清洁低碳能源中心,推动锅炉和工业炉窑使用清洁低碳能源或利用工厂余热、电厂热力。有序推进清洁取暖,实施农村清洁取暖农户动态管理,规范“新增”和“退出”农户标准、程序,建立健全维修服务体系,基本完成种养殖业及农副产品加工业燃煤设施清洁能源替代。加强煤炭等化石能源清洁高效利用,提升煤矿洗选技术水平,煤矿原煤入选率保持在90%以上。
(四)完善绿色综合交通体系。
1.持续优化交通运输结构。大力推进进港、进厂、进园“最后一公里”建设,完善集疏港铁路和大型工矿企业、物流园区铁路专用线网络,提高铁路货物运输能力。全省新建及迁建大宗货物运输量150万吨以上的企业,原则上同步规划建设铁路专用线、专用码头或管廊等。到2025年,煤炭、矿石等大宗货物集疏港绿色运输方式占比达到80%以上。
2.构建高效集约的绿色流通体系。深入实施多式联运示范工程,开展集装箱运输、商品车滚装运输、全程冷链运输等多式联运试点示范创建。鼓励构建“外集内配、绿色联运”的公铁联运城市配送新体系。发展绿色仓储,鼓励和支持在物流园区、大型仓储设施应用绿色建筑材料、节能技术与装备以及能源合同管理等节能管理模式。推进城市绿色货运配送示范工程建设。加强快递包装绿色治理,推进寄递企业包装物回收循环利用共享。
3.推动车船升级优化。持续推进清洁柴油车(机)行动,加快新能源或清洁能源车辆推广使用,到2025年,新能源汽车占新车销量比重达20%左右。支持车用LNG加气站、充电桩建设,在交通枢纽、公共区域、居住社区、机关及企事业单位等建设充换电基础设施,建设一批加氢示范站。推动保定、唐山等纯电动重型货车换电模式试点和氢燃料电池汽车示范应用。到2025年,公共领域新增或更新公交、出租等车辆中新能源汽车比例不低于80%。建设绿色港口,实施船舶大气污染排放控制区制度,推动船舶发动机升级或尾气处理,降低港口船舶氮氧化物、挥发性有机物(VOCs)排放。到2025年,秦皇岛、唐山、黄骅港80%的5万吨级以上泊位(除油气码头外)具备岸电供应能力,推动入港船舶安装岸电受电设施。支持机场开展电动化设备建设和应用,新增作业车辆和机械基本实现电动化。
(五)大力支持绿色技术创新。
1.提升生态环境科技创新能力。加快构建市场导向的绿色技术创新体系,以生态环保产业项目为抓手,强化绿色技术产学研协同攻关,加大对企业绿色技术创新的支持力度,完善绿色技术创新引导机制,形成研究开发、应用推广、产业发展贯通融合的绿色技术创新局面。加强科研平台建设,建设一批生态环境保护重点实验室、工程技术中心、生态环境保护科学观测研究站,积极争创国家级平台。加快推进生态环境智库建设,健全生态环境保护专家委员会和专家库。加强生态环境科技人才队伍建设。
2.加强关键科学技术研发。推进钢铁、建材、化工等行业工艺技术设备绿色创新。开展白洋淀流域生态环境修复与治理技术基础研究及科技攻关。加强臭氧形成机理、预测预报研究,重点开展细颗粒物、氮氧化物、挥发性有机物(VOCs)、氨等大气污染物和温室气体协同控制科技攻关。推进土壤污染识别与诊断、重污染耕地原位修复、基于设备化的场地修复等共性关键技术研究。
3.推进绿色技术成果应用。支持企业、高校、科研机构等建立绿色技术创新项目孵化器、创新创业基地。在国家级高新技术产业开发区、经济技术开发区等开展绿色技术创新转移转化示范。探索共建京津冀区域科技成果转化项目库,完善配套政策及利益共享机制。开展各类节能降碳、污染防治、清洁生产、新能源循环利用及生态修复等绿色技术遴选,加强推广应用和技术指导。

四、降碳减排,积极应对气候变化
(一)做好碳达峰开篇布局。
1.实施碳排放达峰行动。落实2030年前实现碳达峰目标,制定全省碳达峰实施方案。组织各地和重点行业细化实施方案,明确二氧化碳排放达峰目标和保障措施。以能源、工业、城乡建设、交通运输等领域为重点,深入开展碳达峰行动。推动分区域、分梯次达峰,鼓励有条件的地方率先达峰。到2025年,单位地区生产总值能源消耗及二氧化碳排放量达到国家要求。
2.推动重点行业达峰。推进钢铁、建材等重点行业尽早实现二氧化碳排放达峰,力争钢铁、水泥行业2025年前实现碳达峰。推动大型企业特别是大型国有企业制定二氧化碳达峰行动方案,实施碳减排工程。加大对企业低碳技术创新的支持力度,鼓励减排创新行动。
3.推进低碳示范建设。开展省级低碳试点建设,扩大试点范围。推进低碳示范城市创建,以张家口可再生能源示范区建设为契机,打造北京冬奥会张家口赛区低碳奥运专区。创建碳达峰试点园区。鼓励各地开展近零碳排放示范工程建设,探索建立碳中和示范区。开展气候投融资试点。
(二)控制温室气体排放。
1.控制工业二氧化碳排放。升级钢铁、建材、石油化工领域工艺技术,严控工业二氧化碳排放。推广水泥生产原料替代技术,鼓励利用转炉渣等非碳酸盐工业固体废物作为原辅料生产水泥。推动煤电、煤化工、钢铁、石油化工等行业开展全流程二氧化碳减排示范工程。在传统行业实施重大节能低碳技术改造,开展碳捕集利用与封存重大项目示范。
2.控制交通领域二氧化碳排放。大力发展低碳交通,不断提高营运车辆和船舶的新能源和清洁能源应用比例,到2025年,营运车辆和船舶单位运输周转量二氧化碳排放强度比2020年分别下降4%和3.5%。加大交通领域节能低碳技术研发与应用,推广智能交通及节能低碳型交通工具,持续降低新生产汽车的燃料消耗及二氧化碳排放量。
3.控制建筑领域二氧化碳排放。持续提高新建建筑和基础设施节能标准,加快推进低碳建筑发展,对城镇既有建筑和基础设施实施节能改造。开展建筑屋顶光伏行动,提高建筑采暖、生活热水、炊事等电气化普及率。加快推进热电联产集中供暖,因地制宜推进清洁低碳供暖。逐步开展公共建筑能耗限额管理,强化用能监测和低碳运营管理。实施全过程绿色低碳建造,大力推广绿色建材,推行装配式建筑、钢结构建筑及装配化装修。
4.控制非二氧化碳温室气体排放。控制油气系统甲烷排放,建设低浓度和超低浓度煤矿瓦斯利用示范项目。实施全氟化碳等含氟温室气体和氧化亚氮排放控制,推广六氟化硫替代技术。控制农田和畜禽养殖甲烷和氧化亚氮排放。加强污水处理厂和垃圾填埋场甲烷排放控制和回收利用。
5.实施温室气体和污染物协同控制。开展工业、农业温室气体和污染减排协同控制,减少温室气体和污染物排放。加强污水、垃圾等集中处置设施温室气体排放协同控制。推动城市开展二氧化碳达峰和空气质量达标试点示范,探索创建“双达”典范城市。
(三)主动适应气候变化。
1.落实国家适应气候变化战略。将适应气候变化目标和工作措施纳入经济社会发展规划,与可持续发展、生态环境保护、消除贫困、基础设施建设等有机结合,构建适应气候变化工作新格局。在农业、林业、水资源、基础设施等重点领域及城市、沿海、生态脆弱地区积极开展适应气候变化行动。
2.加强气候变化风险评估与应对。开展气候变化风险评估,识别气候变化对敏感区水资源保障、粮食生产、城乡环境、人体健康、生态安全及重大工程的影响,加强应对气候变化风险管理。统筹提升城乡极端气候事件监测预警、防灾减灾综合评估和风险管控能力,制定应对和防范措施,完善区域防灾减灾及风险应对机制。加强海域、海岸带地区应对气候变化的脆弱度、风险度观测预警,提升海洋生态系统应对气候变化能力。
(四)强化应对气候变化管理。
1.建立应对气候变化政策法规标准。推动在国土空间开发、生态环境保护、资源能源利用、城乡建设等领域法规制修订过程中,增加应对气候变化相关内容。探索开展应对气候变化相关标准研究。加强森林、草原、农田、湿地、海洋碳汇等相关政策体系建设。研究将企业碳排放信息纳入强制性披露范围。
2.完善应对气候变化管理制度。开展温室气体统计核算工作,分级编制温室气体清单,加强部门间数据共享。研究将应对气候变化要求纳入“三线一单”生态环境分区管控体系、环境影响评价和排污许可制度。加强对全国碳排放交易市场重点排放单位数据报送、核查和配额清缴履约等监督管理。推动温室气体自愿减排交易活动,加大节能减排项目和碳汇项目开发力度。

五、精准治理,持续改善环境空气质量
(一)加强大气污染协同治理。
1.推进城市环境空气质量持续改善。张家口、承德市实现全面稳定达标。未达标的地级城市编制完善大气环境质量限期达标规划并向社会公开,明确环境空气质量达标期限及污染防治重点任务。达标期限在5年以上的城市,确定“十四五”空气质量改善阶段目标。强化城市大气污染物来源解析能力建设,编制污染源清单。到2025年,重点城市稳定退出全国后十位,空气质量持续改善,力争达到空气质量二级标准。
2.协同控制细颗粒物和臭氧污染。制定加强PM2.5和臭氧协同控制行动方案,推动地级城市PM2.5浓度持续下降,臭氧浓度稳定下降。加强重点区域、重点时段、重点领域、重点行业治理,实行差异化、精细化协同管控。对活性强的臭氧前体物排放企业实行重点控制。到2025年,地级城市PM2.5浓度确保降至37微克/立方米,力争降至35微克/立方米,空气质量优良天数比率确保达到75%,力争达到80%。
3.强化区域大气污染综合治理。加强区域大气污染联防联控,探索建立交界区域大气环境管理共建共管机制,强化重大项目环境影响评价区域会商。石家庄、唐山、邢台、邯郸市重点开展PM2.5和臭氧协同治理;沧州、衡水、廊坊、保定市和雄安新区重点开展挥发性有机物(VOCs)及氮氧化物协同治理;张家口、承德、秦皇岛市重点加强臭氧污染控制。
4.优化污染天气应对体系。加强省、市两级环境空气质量预报能力建设。构建省、市、县污染天气应对三级预案体系,探索建立空气质量分指数应急响应机制,开展轻、中度污染天气应对措施研究。实施重点行业企业绩效分级管理,深化生态环境监管正面清单制度,精准管控区域重点污染源,切实做好重点时段环境空气质量保障。到2025年,全省重度及以上污染天气比率控制在0.9%以内。
(二)推进工业领域污染减排。
1.推动重点行业深度治理和超低排放。巩固钢铁、焦化、煤电、水泥、平板玻璃、陶瓷等行业超低排放成效,实施工艺全流程深度治理,全面加强无组织排放管控。推进砖瓦、石灰、铸造、铁合金、耐火材料等重点行业污染深度治理。以工业炉窑污染综合治理为重点,深化工业氮氧化物减排。开展生活垃圾焚烧烟气深度治理,探索研发二噁英治理和控制技术,到2025年,所有焚烧炉烟气达到生活垃圾焚烧大气污染物排放控制标准。
2.深化重点行业挥发性有机物(VOCs)治理。以石化、化工、涂装、医药、包装印刷、油品储运销等行业领域为重点,安全高效推进挥发性有机物(VOCs)综合治理,实施原辅材料和产品源头替代、无组织排放和末端深度治理等提升改造工程。取消非必要的挥发性有机物(VOCs)废气排放系统旁路,必须保留的加强监管与治理。推行加油站夏季高温时段错时装卸油,提倡城市主城区和县城建筑墙体涂刷、建筑装饰以及道路划线、栏杆喷涂、沥青铺装等户外工程错时作业。加强汽修行业挥发性有机物(VOCs)综合治理,加大餐饮油烟污染治理力度。开展工业园区和产业集群挥发性有机物(VOCs)综合治理,重点工业园区建立统一的泄漏检测与修复(LDAR)管理系统,推广建设涉挥发性有机物(VOCs)“绿岛”项目,规划建设一批集中涂装中心、活性炭集中处理中心、溶剂回收中心等。建立健全监测预警监控体系,探索挥发性有机物(VOCs)有组织、无组织超标排放自动留样监测,强化自动监测数据执法应用。
(三)强化机动车污染防治。
1.强化汽柴油货车治理监管。健全燃油和车用尿素管理制度,持续开展打击生产、储存、运输、销售、使用不合格油品和车用尿素行为,全面供应符合第六阶段强制性国家标准ⅥB车用汽油(含乙醇汽油),到2025年,年销售汽油量大于3000吨的加油站全部安装油气回收自动监控设备并与杏彩门联网。全面建立重型柴油车污染防治责任制度,强化重点用车单位进出场车辆电子台账动态管理。增设黑烟抓拍设备,建设重型柴油货车远程排放监控系统,完善覆盖全省主要交通干线的遥感监测网络。到2025年,建成完备的机动车排放“污染检验和维护”制度,生产(进口)的主要车(机)型系族年度抽检率达到80%以上。
2.加强非道路移动机械污染管控。全面实施非道路移动机械第四阶段排放标准。加快老旧工程机械淘汰,基本淘汰国一及以下排放标准或使用15年以上的工程机械,具备条件的更换国三及以上排放标准的发动机。地级城市和定州、辛集市调整完善并公布禁止使用高排放非道路移动机械的区域。实施船舶发动机第二阶段标准和油船油气回收标准。港口、机场、铁路货场、物流园区开展非道路移动机械低排放控制区建设,推动非道路移动机械实现零排放或近零排放。落实非道路移动机械使用登记管理制度,消除工程机械冒黑烟现象。
(四)实施面源污染治理攻坚。
1.强化扬尘精细化管控。建立健全绿色施工标准和扬尘管控体系,对扬尘重点污染源实行清单化动态管理,将绿色施工纳入企业资质评价、生态环境信用评价。加强城市道路低尘机械化湿式清扫作业,加大城市出入口、城乡结合部等重要路段冲洗保洁力度,实施渣土车密闭运输,完善降尘监测和考评体系。城市裸露地面、粉料类物料堆放及大型煤炭和矿石码头物料堆场基本完成抑尘设施建设和物料输送系统封闭改造,鼓励有条件的大型煤炭和矿石码头等干散货码头堆场实施全封闭改造。强化重点时段秸秆禁烧专项整治,完善秸秆焚烧视频监控系统点位建设,基本实现全省涉农区域全覆盖。严格落实矿产资源开采、运输和加工过程防尘、除尘措施,实施矿山生产污染物排放在线监测。
2.探索推动大气氨排放控制。开展重点区域大气氨监测试点。探索建立大气氨规范化排放清单。加强烟气脱硝和氨法脱硫氨逃逸控制。推进种植业、养殖业大气氨减排,加强源头防控,优化肥料、饲料结构。到2025年,推进大型规模化养殖场氨排放总量持续下降。
(五)加强其他涉气污染物治理。强化有毒有害大气污染物风险管控,积极推进大气汞排放控制。全面开展消耗臭氧层物质(ODS)排放治理,实施含氢氯氟烃(HCFCs)淘汰和替代,推动三氟甲烷(HFC-23)的销毁和转化。加强恶臭大气污染物防控,开展恶臭投诉重点企业和园区监测试点。推进工业烟气中三氧化硫、汞、铅、砷、镉等非常规污染物强效脱除技术研发应用。加强生物质锅炉燃料品质及排放管控,禁止使用劣质燃料或掺烧垃圾、工业固废,对污染物排放不能稳定达到标准的生物质锅炉进行整改或淘汰。

六、“三水”统筹,打造良好水生态环境
(一)加强水生态环境系统治理。
1.强化“三水”统筹管理。实行水资源消耗总量和强度双控,确立水资源开发利用和用水效率控制红线,实施流域生态环境资源承载能力监测预警管理,到2025年,单位地区生产总值用水量累计下降15%。建立水资源、水生态和水环境监测评价体系,开展重要河湖(库)水生态环境评价。完善涉水工程项目建设管理制度,开展环境污染风险评估。推进地表水与地下水协同防治,以傍河型地下水饮用水水源地为重点,防范受污染河段侧渗和垂直补给对地下水污染。加强化学品生产企业、工业集聚区、矿山开采区等污染源对地表水的环境风险管控。
2.推进水生态环境协同治理。开展跨省河流及大运河出入境断面监测和上下游联防联治,健全与相邻省(区、市)突发水污染事件常态化联合应急演练机制,完善区域重点涉水建设项目环评会商制度。研究制定重点流域水污染物排放标准。加强重点饮用水水源地所在河流、重要跨界河流以及其他敏感水体风险防控,编制“一河一策一图”应急处置方案。统筹城乡水环境协同治理,将水环境治理由城镇向农村地区延伸,加强面源污染防控,巩固城市黑臭水体治理成效,强化农村黑臭水体整治,深化农村污水无害化治理、合流制溢流污染等治理。
3.优化地表水生态环境质量目标管理。科学设置水环境控制单元和考核(控制)断面,优化水功能区划与监督管理,明确各级控制断面水质目标。未达到水质目标要求的地方,依法制定实施限期达标规划。依托排污许可证信息,建立“水体—入河(海)排污口—排污管线—污染源”全链条的水环境治理体系。到2025年,地表水Ⅰ—Ⅲ类水体比例达到70%以上,力争达到80%。
4.保障饮用水水源安全。加快城市水源地规范化建设,推进县级及以上地表水型集中式饮用水水源一级保护区隔离防护工程实施。开展重要饮用水水源地安全评估,加强地表水型饮用水水源地预警监控能力建设,建立健全部门监测数据共享机制。加强农村饮用水水源水质监测。定期监(检)测、评估饮用水水源、供水单位出水和用户水龙头出水水质状况,推进饮用水水源水质生物综合毒性自动预警监测。加强南水北调配套输水工程管护,保障饮水安全。到2025年,完成乡(镇)级集中式饮用水水源保护区划定与勘界立标,县级及以上城市饮用水水源水质达标率达到100%。
(二)深化白洋淀生态保护修复。
1.有效控制淀区内源污染。科学稳妥实施白洋淀淀内生态清淤,修复水体生境。有效控制旅游餐饮污染,实行景区航道网格化清洁管理,加快推动淀区船舶污染治理,入淀船舶全部安装污水和垃圾收集存储设施,旅游区实现餐余垃圾规范化处置全覆盖、A级旅游厕所全覆盖。深入整治淀区面源污染,加强淀中村、淀边村生活污水处理设施建设与运行,强化雨污分流,实现污水收集处理和再生利用全覆盖。有序开展淀中村、淀边村生态搬迁。实施退耕还淀,退出淀区内人工种植稻田、藕田。开展典型村落水域周边存量垃圾与有机固废等隐性污染源摸排治理,因地制宜建设沿村生态缓冲带,隔绝污染入淀。到2025年,淀区国控断面水质达到地表水Ⅲ类及以上标准。
2.强化白洋淀上游流域治理修复。统筹全流域水生态环境整治和修复工程,“补水—治污—防洪”一体推进。提升污水集中处理设施处理能力和处理水平,加强流域城市面源污染治理,加快城镇建成区初期雨水收集净化设施建设,深入开展雨污混错接改造。深化工业污染综合治理,白洋淀流域涉水行业全部达到清洁化生产水平。重点有水入淀河流沿线入河排污口主要污染物达到地表水Ⅲ类标准限值。加快推进农业农村污染整治,入淀河流沿线村庄生活污水、垃圾全部得到有效治理,规模化畜禽养殖场全部达标配建粪污处理设施。构建白洋淀及其上下游联动的“测、查、截、导、治、补”体系,推动雄安新区和保定市建立健全联防联控及应急联动机制。开展河湖清理,加强河湖水系连通,恢复府河、孝义河等主要入淀河流生态水量,建立多水源补水机制,统筹引黄入冀补淀、上游水库及本地非常规水资源,使白洋淀正常水位保持在6.5-7.0米。
(三)加强重要河湖湿地保护。
1.加强重要湖泊湿地生态保护修复。深化衡水湖生态保护,建立水体治理和生态补水长效机制;加强潘大水库上游滦河流域综合整治,实施水资源节约利用与配置、水土环境污染治理、河湖生态保护与修复等重点工程。到2025年,衡水湖主要水域水质稳定保持地表水Ⅲ类标准,潘大水库水质稳定保持地表水Ⅲ类及以上标准。加强重要湿地保护与修复,加快退化湿地恢复,强化湿地保护区和湿地公园建设,建立湿地自然保护区应急预警系统。
2.推进大运河水生态环境保护修复。加强生态空间管控,构建生态廊道,修复自然生态系统,开展流域污染综合防治。生活污水市政管网覆盖大运河沿线码头区域,建设船舶水污染物上岸接收处置设施。到2025年,完成岸线修复,建成绿色廊道景观林带,基本形成生态空间布局,水生态环境质量明显改善。
3.积极推进美丽河湖创建。以重点河湖为试点,精准识别主要问题症结,因地制宜,科学施策,推动实现“有河有水、有鱼有草、人水和谐”。提升公众亲水环境品质,合理建设亲水便民设施。强化美丽河湖示范引领,积极引导各地加强河湖水生态、水文化建设。
(四)强化水污染源头防控。
1.强化工业污染减排。实施差别化环境准入政策,推进涉水工业企业全面入园进区。新设立和升级的经济技术开发区、高新技术产业开发区等工业园区同步规划建设污水集中处理设施,加快完善工业园区配套管网,推进“清污分流、雨污分流”,实现园区污水全收集、全处理。
2.完善排污口长效监管机制。常态化开展入河排污口排查整治,健全排查、监测、溯源、整治工作体系,建立动态监管清单和责任主体清单,依法将排污口管理要求纳入排污许可证,推进数字化管理,实现排污口水质自动监测、视频监控全面覆盖。到2025年,基本完成全省主要河流干流及重要支流入河排污口整治。
3.推进城镇污水处理提质增效。规划污水集中处理设施服务片区,加快城镇污水处理设施扩容和差别化精准提标,实施除磷、脱氮改造。强化城市初期雨水收集处理体系建设,全面完成市政合流制排水管网雨污分流改造任务,同步实施雨污水管网混错接改造和破损修复,杜绝污水等直接排入雨水管网。推进城镇污水管网全覆盖,对进水情况出现明显异常的污水处理厂,开展片区管网系统化整治。到2024年,地级城市建成区实现长治久清,县级城市建成区全面消除黑臭水体。到2025年,基本消除城市建成区污水管网空白区,建制镇污水收集处理能力明显提升,城市和县城污泥无害化处理率达到97%以上。
(五)积极推动水生态修复。
1.保障重要河湖生态水量。建立省内多源补水机制,依托南水北调和引黄入冀工程,加强水系连通和闸坝联合调度,保障重要河湖生态水量。健全域外调水补水机制,增强补水供水保障能力。加大人工增雨雪作业力度,大力开发空中水资源,强化生态水量监测预警。
2.推进区域再生水循环利用。支持有条件的地方在重点排污口下游、支流入干流等流域关键节点,因地制宜建设人工湿地水质净化等生态设施,对处理达标后的尾水和微污染河水进一步净化改善后,作为区域内生态、生产、生活补充用水。鼓励缺水城市新建城区同步规划建设再生水管网,开展再生水循环利用试点示范。
3.推进水生态保护修复。在重要河流干流、支流和重点湖库周边划定生态缓冲带,强化岸线用途管制。严控、整治不符合水源涵养区、水域岸线、河湖缓冲带等保护要求的人类活动。以重要河湖湿地、沿海自然湿地和张家口、承德为重点,加快推进水生态保护和修复。开展重点流域水生态专项调查和生态系统健康评估。
4.建立健全河流湖泊休养生息长效机制。落实休渔禁渔期制度,科学划定河湖禁捕、限捕区域。持续在白洋淀、衡水湖、潘家口、黄壁庄等内陆大中型湖库开展增殖放流,引导建立人放天养的生态养殖模式。因地制宜恢复水生植被,探索恢复土著鱼类及其栖息地生境,鼓励利用疏浚土实施生态滩涂和湿地塑造。

七、陆海统筹,保护渤海优美生态环境
(一)健全陆海统筹管理制度。
1.完善渤海生态环境管理体系。加快建立和完善海洋环境监测、监管执法、考核奖惩和法规政策体系,强化区域流域海域污染防治和生态保护修复责任衔接,推行海洋环境污染“终身责任制”。深入推行湾长制。加强沿海地区、入海河流流域及近岸海域生态环境目标协同管理,推动陆海统筹的海洋生态环境保护修复和入海污染物协同控制。探索建立流域—河口—海域污染联防联控机制。
2.提升海洋生态环境监管能力。加强海洋生态环境监测能力建设,推动入海河流入海口、重点入海排污口水质自动监测、视频监控全覆盖,推进海洋生态环境管理数字化智能化发展。强化海洋生态环境执法能力建设,健全海洋生态环境执法体系。加强省、市应急船舶、专业队伍、物资保障等应急处置和预报预警能力建设。
3.强化海洋环境风险防控。全面排查和整治临港工业区、沿海化工园区等海洋环境突发事件,优化调整近岸涉危涉化企业布局,建立海洋环境风险管控清单和责任清单。建立健全省、市、涉海企事业单位突发海洋环境事件应急响应体系,完善应急响应预案,防范海上溢油、危险化学品泄漏等重大环境风险。
(二)推动海洋污染协同治理。
1.实施入海河流系统治理。强化入海河流断面、入海口和重点入海排污口水质监测考核。持续开展入海排污口排查溯源和分类整治,制定“一口一策”整治方案,到2023年,完成入海排污口整治。加强沿海城市总氮排放控制,削减入海河流总氮负荷,到2025年,国控入海河流总氮浓度下降比例达到国家要求,主要入海河流河口断面力争达到Ⅲ类及以上水质。强化旅游旺季生态环境质量保障,秦皇岛市主要入海河流旅游旺季达到Ⅲ类水质标准,北戴河主要海水浴场达到第一类海水水质标准。
2.加强海域污染防治。依法加强养殖水域滩涂统一规划,科学划定禁止养殖区、限制养殖区和养殖区,确定养殖规模和养殖密度,推广生态健康养殖模式。推动海水养殖环保设施建设与清洁生产,规范设置养殖尾水排放口,强化养殖尾水集中生态化处理、废弃物集中收储处置和资源化利用。到2025年,工厂化养殖排口全部达标排放。推动沿海市、县建立海洋塑料垃圾清理工作长效机制,开展海洋塑料垃圾和微塑料污染现状调查评估。
3.加强船舶港口综合整治。推进绿色港口建设,提升港口污染防治能力,完善港口码头和船舶污染物接收、转运、处置设施建设,落实联合监管机制。严厉打击化学品非法水上运输和非法排放油污水、化学品洗舱水等行为,落实渤海海区船舶排污设备铅封管理制度。
(三)加强海洋生态保护修复。
1.加强海洋生态系统保护修复与监管。建立健全海洋生态保护红线监管制度,强化围填海生态保护修复,落实国家海岸建筑退缩线制度,清理整治非法占用自然岸线、滩涂湿地等行为。加强海域、海岛、海岸线受损海洋生态系统保护恢复和监管,实施退围还滩还海和生态保护修复工程,恢复自然岸线和重要湿地生境。强化入海河流水资源统筹调配,定期组织评估。
2.加强海洋生物多样性保护。开展海洋污染基线调查、生物多样性调查和监测,建立健全监测评估网络体系,实施海岸带和典型海洋生态系统健康评估。探索实施更严格的禁休渔制度,加大产卵场、索饵场、越冬场、洄游通道和重要渔业水域保护力度,加强文昌鱼、候鸟迁徙路线和栖息地保护。实施海洋生物资源养护工程,建设海洋牧场。开展近岸主要海湾(湾区)等标志性关键物种及栖息地调查、监测和保护。
(四)推进美丽海湾保护与建设。
1.强化美丽海湾示范引领。开展重点海湾综合治理攻坚行动,实施“一湾一策”综合治理。加强“美丽海湾”规划、建设、评估、宣传,重点推进秦皇岛湾、唐山湾国际旅游岛等美丽海湾建设。
2.提升公众亲海环境品质。优化海岸带生产、生活和生态空间布局,开展砂质岸滩和亲水岸线整治与修复,提高岸滩质量和滨海景观价值。保护自然岸线和生活岸线,优化生产岸线,拓展公众亲水岸线岸滩。加强海水浴场、滨海旅游度假区等亲海岸段入海污染源排查整治,完善海岸配套公共设施,打造生态休闲绿色海岸带。

八、协同防控,保障土壤地下水环境安全
(一)强化污染源头防控。
1.加强空间布局管控。将土壤和地下水环境要求纳入相关规划。永久基本农田集中区域禁止新建可能造成土壤污染的建设项目。污染地块再开发利用,严格落实规划用途及相应的土壤环境质量要求,科学设定成片污染地块及周边土地开发时序。
2.强化工业企业土壤污染风险防控。新(改、扩)建项目涉及有毒有害物质可能造成土壤污染的,落实土壤和地下水污染防治要求。开展典型行业企业用地及周边土壤污染状况调查,持续推进耕地周边涉重金属行业企业排查整治。动态更新土壤污染重点监管单位名录,将土壤污染防治义务依法纳入排污许可管理。加强企业拆除活动污染防治监管,落实拆除活动污染防治措施。
3.严格控制重金属排放总量。新(改、扩)建涉重金属重点行业建设项目实施污染物排放减量替代。推动涉重金属企业清洁生产技术改造,实施强制性清洁生产审核。新(扩)建铅锌冶炼、铜冶炼建设项目执行颗粒物、重点重金属污染物特别排放限值。加快有色金属行业企业提升改造,加强钢铁、硫酸、磷肥等行业废水总铊治理,深入推进电镀、铅蓄电池制造、制革等行业整治提升。到2025年,重点行业重点重金属污染物排放量下降比例达到国家要求。
(二)推进土壤安全利用。
1.动态调整耕地土壤环境质量类别。统筹相关部门调查数据,对全省耕地土壤环境质量类别进行动态调整,更新分类管理清单并按规定上报。未利用地、复垦土地等拟开垦为耕地的,开展土壤污染状况调查,依法进行分类管理。
2.加大优先保护类耕地保护力度。落实永久基本农田控制线,依法将符合条件的优先保护类耕地划为永久基本农田。推行施用有机肥、种植绿肥等措施,推广测土配方施肥技术,严厉查处向农田施用不符合标准肥料等行为。
3.严格受污染耕地安全利用。受污染耕地集中的县(市、区)开展污染溯源,制定实施安全利用方案,整县推进安全利用。定期开展受污染耕地农产品质量监测和安全利用效果评估。加强严格管控类耕地监管,依法划定特定农产品严格管控区域,优先采取种植结构调整、退耕还林还草还湿、轮作休耕等措施。到2025年,受污染耕地安全利用率达到国家要求,治理和管控措施覆盖率达到100%。
4.强化建设用地土壤环境管理。以用途变更为住宅、公共管理与公共服务用地的地块为重点,依法开展土壤污染状况调查和风险评估。强化建设用地土壤环境管理与土地储备、供应、用途变更等环节的衔接,鼓励各地对拟供应的地块适当提前开展土壤污染状况调查。落实建设用地土壤污染风险管控和修复名录制度。严格管控农药、化工、焦化等行业的重度污染地块规划用途,确需开发利用的,鼓励用于拓展生态空间。重点建设用地安全利用率有效保障,污染修复和风险管控措施实现全覆盖。
5.有序推进风险管控和治理修复。以焦化、农药、化工、钢铁等行业为重点,强化土壤污染风险管控与修复、效果评估、后期管理。针对重点行业企业用地土壤污染状况调查确定的潜在高风险地块、超标地块和纳入调查名录的暂不开发利用地块等,合理划定管控区域并实施管控。推进腾退地块土壤污染风险管控和修复。探索在产企业边生产边管控的土壤污染风险管控模式和污染地块的“环境修复+开发建设”模式。
(三)实施地下水污染管控。
1.推动地下水污染分区管理。以饮用水水源保护为核心,加强地下水型饮用水水源补给区保护。科学开展省、市、县三级地下水污染防治分区划分。探索地下水污染防治分区管控模式与配套政策。
2.加强地下水环境状况调查评估。推进城镇地下水型饮用水水源补给区和重点地下水污染源(“双源”)的环境状况调查评估。到2023年,完成市级以上地下水型饮用水水源补给区、市级以上化工园区、重点危险废物处置场、重点垃圾填埋场地下水环境状况调查评估。到2025年,完成重点矿山开采区等其他污染源地下水环境状况调查评估。开展察汗淖尔流域生态脆弱区地下水环境状况调查试点。
3.逐步推进地下水生态环境风险管控。探索城市区域地下水环境风险管控措施,强化化工园区、危险废物处置场和垃圾填埋场等重点地下水污染源风险管控。推进唐山市海子沿水源补给区地下水修复、邯郸市峰峰矿区报废矿井和取水井封井回填地下水污染修复试点项目。
(四)提升土壤和地下水环境监管能力。
1.加强土壤环境风险监管能力建设。推进生态环境、自然资源、农业农村、林业和草原部门土壤环境数据整合集成,建设全省土壤环境基础数据库,加快构建“数字土壤”管理体系。加强土壤环境监测能力建设。完善土壤环境监测网,优化调整土壤环境监测点位,开展农产品产地土壤环境监测。研究制定土壤环境风险管控相关技术规范。
2.完善土壤环境监管机制。建立部门协同监管和联动检查机制。将从事土壤污染状况调查、评估、修复治理相关单位和个人执业情况纳入信用系统,建立信用记录。强化治理与修复工程监理。推进土壤污染综合防治先行区建设。
3.构建地下水环境监测网。以国家、省级地下水监测工程为基础,完善区域监管和城镇地下水型饮用水水源补给区和重点地下水污染源(“双源”)监控相结合的全省地下水环境监测网,优化和补充“双源”类地下水环境监测井。对地下水环境质量国控考核点位及周边预警点位加密监测,省、市地下水环境监测点位每年至少开展1次监测。
九、防治结合,构建固体废物监管体系
(一)规范危险废物环境管理。
1.完善危险废物监管体制机制。拓宽部门沟通协作渠道,建立覆盖危险废物产生、收集、贮存、运输、利用、处置等全过程、全链条式监管体系。完善联席会议制度,促进信息共享。严格落实“网格化”监管,深化网格长、网格监督员、监督执法人员、企业内部监管人员“一长三员”监管机制。建立危险废物环境风险区域联防联控机制。
2.加大源头管控力度。严格执行危险废物名录管理制度,动态更新危险废物环境重点监管单位清单。严把涉危险废物工业项目环境准入关,落实工业危险废物排污许可制度。组织危险废物相关企业实施强制性清洁生产审核。鼓励生产者责任延伸,支持研发、推广减少工业危险废物产生量和降低工业危险废物危害性的生产工艺和设备。
3.规范危险废物收集转运。推动建立危险废物跨省转移“白名单”制度。开展工业园区危险废物收集转运试点。严格危险废物产生、运输、利用处置转移联单管理,推动转移运输规范化和便捷化。支持危险废物专业收集转运,利用处置单位和社会力量建设区域性收集网点和贮存设施。鼓励在有条件的高校集中区域开展实验室危险废物分类收集和预处理示范项目建设。
4.合理布局危险废物处置能力。推动全省危险废物利用处置能力与产废情况总体匹配。支持钢铁、石油开采、铝材加工等产业集中区域,建设除尘灰、油泥油脚、铝灰渣和二次铝灰等危险废物利用处置设施,支持大型企业集团内部共享危险废物利用处置设施。建设一批废酸、活性炭利用处置项目。加强区域合作,推动京津冀共享处置设施建设。
5.提升危险废物鉴别管理水平。落实危险废物鉴别程序和鉴别单位管理要求,强化产废单位危险废物识别鉴别主体责任。加强区域性危险废物和化学品测试分析与环境风险防控技术能力建设。强化对社会鉴定机构的监管。
6.强化危险废物环境风险防控能力。强化对危险废物收集、贮存、处置单位的监管,严防危险废物超期超量贮存。推进智能化视频监控体系建设。在环境风险可控的前提下,鼓励工业企业对产生的危险废物回收再利用处置,开展“点对点”定向利用的危险废物经营许可豁免管理试点。
(二)强化医疗废物全过程管理。
1.严格医疗废物收集转运管理。加快基层医疗卫生机构医疗废物收集体系建设,每个乡(镇)建立1个医疗废物周转站,行政区域较大的县(市)建立1个医疗废物集中收集周转中心。建立全省医疗废物管理信息平台,推进医疗废物处置过程实时监控全覆盖。
2.优化提升医疗废物处置能力。加快构建以焚烧工艺处置为主、消毒工艺处置为补充的医疗废物处置体系,支持现有医疗废物处置设施升级改造。在边远基层鼓励发展移动式医疗废物处置设施。强化重大疫情医疗废物应急处置能力保障,统筹新建、在建和现有危险废物焚烧处置设施、生活垃圾焚烧设施、协同处置固体废物的水泥窑等,梯次建立协同应急处置设施清单。探索建立移动式医疗废物处置设施应急保障中心。
(三)提高固体废物综合利用水平。
1.加快构建废旧物资循环利用体系。深化雄安新区“无废城市”试点,在各市开展“无废城市”创建。健全强制报废制度和废旧家电、消费电子等耐用消费品回收处理体系。以电器电子产品、汽车产品、动力蓄电池、铅酸蓄电池、饮料纸基复合包装物为重点,加快落实生产者责任延伸制度。构建建筑垃圾管理和资源化利用体系,建立健全政策引导、市场推动、社会参与的长效推进机制。
2.强化工业固体废物污染防治。持续开展非法和不规范堆存渣场排查整治,建立排污单位工业固体废物管理台账。推行生产企业“逆向回收”等模式,推动大宗工业固体废物贮存处置总量趋零增长。加快建设邯郸、唐山国家大宗固体废弃物综合利用基地,推进综合利用产业集聚发展,提升综合利用水平。
3.科学统筹生活垃圾转运处置能力。合理设置生活垃圾分类设施,规范细化垃圾分类标识,推进现有不规范生活垃圾转运站升级改造。稳步推进厨余垃圾处理设施能力建设。加快生活垃圾焚烧处理全域覆盖,配套飞灰处置设施建设,实现全省原生生活垃圾零填埋。现有生活垃圾填埋场主要作为垃圾无害化处理的应急保障设施和飞灰固化物填埋使用。鼓励探索依托焚烧处理设施对垃圾场陈腐垃圾进行分选消纳,腾挪库容。
(四)加强塑料污染管控治理。
1.加强塑料制品产、销、用管理。划定重点区域,禁止、限制不可降解塑料袋、一次性塑料餐具、宾馆酒店一次性塑料用品、快递塑料包装的生产、销售和使用。积极稳妥推广替代产品,增加可循环、易回收、可降解绿色产品供给。严禁生产销售厚度不符合规定的超薄塑料购物袋、聚乙烯农用地膜和纳入淘汰类产品目录的一次性发泡塑料餐具、塑料棉签、含塑料微珠日化产品等。定期开展河湖水域、岸线、滩地等区域塑料垃圾清理,持续开展塑料污染治理部门联合专项行动。
2.规范塑料废弃物回收利用。规范废旧农膜、废旧渔网渔具等农、渔业塑料废弃物回收,依法关停违法违规的家庭作坊式塑料废弃物回收利用企业。引导塑料废弃物回收利用企业进园入区,加快培育废塑料综合利用骨干企业,最大限度减少塑料垃圾直接填埋量。以非正规集散地、塑料废弃物加工利用园区为重点,加强塑料废弃物回收、利用、处置监管。
十、绿色振兴,全面改善农村生态环境
(一)积极发展绿色生态农业。
1.推进农业生产清洁化。鼓励种养循环一体化,推进农业绿色循环低碳生产,实施粮饲统筹、“种养加”结合、农林牧渔融合循环发展。推广设施生态农业、观光生态农业、“猪—沼—果”、生态畜牧、生态渔业等模式。规范饲料添加剂和兽药使用。
2.推动化肥科学合理施用。合理制定各区域作物单位面积施肥限量标准。推广高效新型肥料、适用施肥设备和机械深施、水肥一体化、叶面喷施等方式。推进绿色种养循环农业试点县建设。到2025年,主要农作物达到绿色施肥与农产品有效供应的平衡状态,主要粮食作物化肥利用率达到43%以上。
3.实施农药减量增效行动。推动农作物病虫害绿色防控示范区建设。开展病虫害统防统治,严格控制高毒高残留高风险农药使用,推广应用生物农药、高效低毒低残留农药和先进施药机械。到2025年,主要农作物农药利用率达到43%以上。
(二)加强农业废弃物污染防治。
1.提高农业生产废弃物资源化利用水平。逐步完善农膜及农药包装废弃物回收利用体系,推动生产者、销售者和使用者落实回收责任。推广应用标准地膜,开展农膜回收试点示范,鼓励各地探索开展区域农膜回收补贴制度试点。落实秸秆还田离田支持政策。到2025年,农膜基本实现全回收,秸秆基本实现全面综合利用。
2.推动养殖业污染防治。科学划定养殖业禁养区域,推进畜禽规模养殖场废弃物资源化利用,鼓励规模以下畜禽养殖户处理利用畜禽粪污。严格水产养殖投入品管理,扩大健康养殖规模,规范水产养殖尾水排放和生态环境监管。到2025年,规模化畜禽养殖场全部配套粪污处理设施,畜禽粪污综合利用率达85%以上。
3.强化农业生产污染监管。开展化肥农药施用量调查统计核算,健全农业投入品追溯体系。实施重点流域、区域农业面源污染负荷评估,开展农业面源污染长期野外观测。编制农业面源污染控制单元清单。鼓励将规模化农田灌溉退水口纳入环境监管,开展10万亩及以上灌区、有污水灌溉历史的典型灌区农田灌溉用水和农田退水水质监测。
(三)改善乡村环境面貌。
1.持续开展农村环境整治。大力实施乡村振兴战略,强化源头减量、资源利用、污染治理和生态修复,深化农村生态环境综合整治。在张家口、承德市和雄安新区等地开展乡村生态振兴试点。
2.大力推进农村厕所革命。因地制宜选择改厕模式,推进农村户用厕所退街、进院,农村新建住房配套建设卫生厕所。推进厕所粪污无害化处理和资源化利用。建立健全管护长效机制,鼓励市场主体或个人参与粪污无害化处理和资源化利用。
3.推进农村生活垃圾治理。分类整治非正规垃圾堆放点,建立健全村庄环境卫生日常维护机制。推进垃圾源头分类减量、资源化处理利用。完善农村生活垃圾收运处置体系,健全财政保障机制,探索市场化投入机制。到2025年,实现农村生活垃圾治理收运处置体系全覆盖,稳定形成设施配套、投入保障、运行高效、城乡统筹的农村生活垃圾治理体系。
4.全面改善村容村貌。开展美丽宜居村庄创建试点,推进村庄清洁和美化,整治村庄公共环境。加强村庄绿化,建设绿色生态村庄。加大传统村落民居和历史文化名村名镇保护力度,提升田园风光品质。
(四)强化农村生活污水治理。
1.实施农村污水差异化治理。因地制宜科学推进农村生活污水治理,全省新增1.1万个、累计2.3万个村庄生活污水得到有效治理。到2025年,经济相对发达县、人口密集区及环境敏感区域农村生活污水治理实现全覆盖,农村生活污水治理率达到45%。
2.建立健全污水治理设施管护机制。推广低成本、易维护、高效率的典型地区农村污水治理适用技术。规范农村生活污水收集管网与处理设施建设验收管理。县级及以下政府探索建立财政补贴、村集体自筹、村民适当缴费的运维资金分担机制。将农村污水治理情况纳入乡村振兴战略实绩考核,探索建立以整村为单元的考核奖惩机制。
3.加快治理农村黑臭水体。强化农村黑臭水体排查、识别和污染源调查分析,科学制定治理方案,开展农村黑臭水体常态化整治,保持动态清零。持续开展坑塘纳污整治,重点整治村庄周边1000米范围内非公共区域坑塘纳污问题。实施岸坡整治、清淤疏浚、生态修复等措施,恢复坑塘沟渠水生态。
十一、严守底线,全过程防控生态环境风险
(一)完善生态环境风险防控体系。
1.完善生态环境风险评估与应急预案体系。建立完善省、市、县三级应急预案体系,健全突发环境事件跨省地市级联防联控机制。加强涉危涉重企业、化工园区、集中式饮用水水源地及重点流域环境风险调查评估,实施分类分级风险管控。到2023年,完成县级及以上突发环境事件应急预案修编,推动重点流域上下游突发水环境事件专项预案编制。加强工业园区环境风险评估和应急预案编制,常态化组织演练和培训。
2.强化生态环境风险预警与应对。建立完善应急指挥系统、基础信息库和环境安全预警系统。加强工业园区、近岸海域和重点流域的环境风险排查和监测预警,做好预案启动、信息报告、应急响应,妥善处置突发环境事件。以化工园区、尾矿库、冶炼企业等为重点,健全防范化解突发生态环境事件风险和应急准备责任体系,严格落实企业主体责任。
3.提升环境应急能力水平。加强应对突发环境事件资源调配和应急物资储备,加快省、市两级环境应急物资库建设,开展基层环境应急人员轮训。完善多层级环境应急专家管理体系。加强医疗机构、重点区域饮用水水源地、医疗废物处置单位、医疗机构废水汇入的城镇污水处理厂的应急监测,提高余氯、生物毒性等特征指标的监测能力。
(二)全面加强尾矿污染管控。严格新(改、扩)建尾矿库项目环境准入。开展尾矿库和历史遗留重金属废渣环境风险隐患排查评估,建立尾矿库分级分类环境管理制度。积极推广综合利用先进适用技术,鼓励尾矿库企业通过尾矿综合利用减少尾矿堆存量,依法严厉打击违法违规排放尾矿的行为。坚持“一库一策”,实施矿井涌水、废渣风险管控与治理工程。
(三)严格核与辐射安全监管。
1.完善省级核安全工作协调机制。持续开展核与辐射安全隐患排查专项行动,加强对高风险移动放射源和停产、半停产企业闲置放射源的安全检查,及时收贮废旧、闲置放射源,规范放射性物品运输行为,持续推进高风险移动放射源在线监控系统升级改造,提升信息化监管水平。推进伴生放射性矿开发利用辐射环境治理。
2.加强辐射监测应急能力建设。持续完善辐射环境应急预案和应急监测体系,强化辐射事故应急备勤和响应,提高辐射监测应急能力。强化海洋辐射环境监测能力建设,开展渤海放射性水平监测。定期组织省级辐射事故实战化应急演练。持续推进核安全文化建设。
(四)防范新污染物环境风险。
1.强化新污染物排放控制。严格新化学物质环境管理登记监管。针对持久性有机污染物、内分泌干扰物等新污染物,开展调查监测和环境风险评估。强化源头准入,落实国家重点管控新污染物清单及其禁止、限制、限排措施。对使用有毒有害化学物质或在生产过程中排放新污染物的企业,依法实施强制性清洁生产审核。强化石油化工、涂料、纺织印染、橡胶、农药、医药等行业新污染物环境风险管控。
2.防范化学物质环境风险。开展重点行业重点化学物质生产使用信息调查,根据国家要求试点开展环境危害评估。实施有毒有害化学物质环境调查监测。全面落实有毒有害化学物质淘汰和限制措施,严格执行产品质量标准中有毒有害化学物质含量限值。淘汰六溴环十二烷、短链氯化石蜡等一批持久性有机污染物。
3.强化生态环境健康风险评估。鼓励开展区域生态环境与健康调查评估,探索突发环境事件后评估机制和公众健康影响评估制度。进一步完善生态环境与健康科技支撑,加强内分泌干扰物、抗生素、全氟化合物等环境与健康危害机理、跟踪溯源及污染削减等基础研究。根据国家要求开展居民生态环境与健康素养监测。
十二、系统保护,筑牢京津冀生态安全屏障
(一)提升生态系统服务功能。
1.构筑区域生态安全格局。落实主体功能区和生态功能分区要求,强化燕山—太行山生态安全屏障功能,建设张家口市、雄安新区两个重点生态安全保障地区,完善坝上高原生态防护带、渤海湾海岸海域生态防护带、环首都生态过渡带三条生态防护带,健全河流水系、湿地湖库组成的蓝绿生态网络,构建“两山、两翼、三带、多廊、多心”的生态安全格局。

2.加强山水林田湖草沙系统治理。推行林长制,大规模开展国土绿化行动,加强天然林保护,加快雄安新区千年秀林建设。推进露天矿山生态修复和绿色矿山建设,深入实施采煤沉陷区治理。加强重要湿地和自然湿地的保护与修复,严格湿地用途管制和利用监管,确保湿地面积不减少。推进水土流失综合治理,实施坡耕地水土流失、小流域综合治理等项目。实行以草定畜、草畜平衡,持续推进“三化”草原治理和草原禁牧轮牧休牧。健全耕地休耕轮作制度。到2025年,新增水土流失综合治理面积10000平方公里,草原综合植被盖度稳定在73%以上,湿地保护率达到44%。
3.推进城市生态系统修复。实施城市更新行动,科学规划布局城市绿环绿廊绿楔绿道,推进生态修复和功能完善工程。加强城市公园绿地、区域绿地、防护绿地等建设,完善城市绿地系统。开展城市山体河湖等自然风貌保护和城市废弃工矿用地修复。实施城市河湖生态修复工程,高标准推进城市蓝道和河湖岸线生态缓冲带建设,恢复河湖水系连通性和流动性。到2025年,城市按“300米见绿、500米见园”的标准,城市建成区公园绿地覆盖的居住用地面积占总居住用地面积的80%,城市人均公园绿地面积保持在12平方米以上。
4.打造张家口承德生态高地。积极推动潮白河、永定河、滦河流域综合治理与生态修复工程,完善地表蓄水网络格局。精准提升森林质量,实施差异化植树造林与管护,加强塞罕坝机械林场等重要林地资源保护,构建京北防护林体系。加强草原生态保护,巩固和提升休耕种草成果,加快草原自然公园建设。推进坝上高原湿地生态修复。
(二)加强水域陆域生物多样性保护。
1.夯实生物多样性保护基础。开展陆域和海域生物多样性调查评估,完成生态系统、物种多样性本底、重要遗传资源调查,推动生物多样性指标纳入生态质量监测、评价与考核体系,建立生物多样性数据共享机制。完善白洋淀、衡水湖等重要湿地水生生物监测网络。
2.强化生物多样性保护措施。加快推进太行山、燕山等优先区域的生物多样性调查、观测、评估,优化生物多样性观测网络布局,在塞罕坝、白洋淀、衡水湖等重点区域实施常态化观测。统筹就地保护和迁地保护,加强青头潜鸭、遗鸥等珍稀濒危野生动植物及其栖息地、原生境的保护修复,连通重要物种迁徙扩散生态廊道,构筑生物多样性保护网络。
3.推进生物遗传资源保护与管理。开展生物遗传资源和生物多样性相关传统知识调查、登记和数据库建设。建立健全生物遗传资源获取与惠益分享管理制度。加强生物遗传资源迁地和离体保藏工作,强化野生生物种质资源和古老地方品种收集、保存及农作物基因多样性的农场保护,推动健全种质资源保存体系,开展重要生物遗传资源保护成效评估。
4.加强生物安全管理。开展外来入侵物种普查和常态化监测,严格外来入侵物种防控。加强对自然保护地等重点区域外来入侵物种防控工作的监督。加强转基因生物技术的环境安全监管,推动健全生物技术的环境风险评价、检测、监测、预警和安全控制体系。定期开展白洋淀、衡水湖常态化水生生物监测,严防外来物种入侵。
(三)完善生态保护监管制度。
1.构建自然保护地体系。加快整合归并优化各类自然保护地。合理确定自然保护地的功能定位、边界范围和功能分区,构建统一的自然保护地分类分级管理体制,严格管控自然保护地范围内非生态活动,稳妥推进核心区内居民、耕地、矿权有序退出。到2025年,完成自然保护地整合归并优化。
2.强化生态保护执法监督。加快完善省级生态保护红线监管平台,推进与国土空间基础信息平台互联互通。开展生态保护红线人类活动遥感监测。以自然保护地、生态保护红线为重点,完善执法信息移交、反馈机制。持续开展“绿盾”自然保护地强化监督,严格生态保护红线常态化执法监督检查。
3.推进绩效考核和督察问责。定期对自然保护地、生态保护红线的保护修复成效进行评估。将自然保护地、生态保护红线保护修复和管理情况纳入省级生态环境保护督察,对生态破坏问题突出地方开展专项督察,对违反生态保护管控要求,造成生态破坏的单位和人员,依法追究责任。
4.开展多层次生态状况监测评估。统筹开展全省生态状况、重点区域流域海域、生态保护红线、自然保护地、县域重点生态功能区等生态状况监测评估。每5年开展一次全省生态状况调查评估;每年选择重要生态功能区、生态敏感脆弱区等重点区域开展生态状况调查评估;每年开展省级以上自然保护区、生态保护红线遥感监测评估。定期发布生态质量监测评价报告。定期组织开展生态保护修复工程实施成效自评估,实施生态保护修复工程全过程生态质量、环境质量变化情况监测。

十三、改革创新,构建现代环境治理体系
(一)健全生态环境管理体制机制。
1.落实党委政府领导责任。严格落实生态环境保护“党政同责、一岗双责”。省级按照党中央、国务院各项决策部署,组织落实目标任务、政策措施,加大资金投入。市、县承担具体责任,统筹做好监管执法、市场规范、资金安排、宣传教育等工作,监督企业落实环境污染治理主体责任。加强领导干部自然资源资产离任审计。
2.健全部门协作机制。落实省有关部门生态环境保护责任清单,管发展、管生产、管行业的部门按照“一岗双责”要求履行生态环境保护职责。构建属地负责、部门有责的生态环境保护责任体系,进一步完善齐抓共管、各负其责的大生态环保格局。
3.强化约束性指标管理。将环境质量、主要污染物减排、能耗强度、碳排放强度、森林覆盖率等纳入约束性指标管理,逐级分解落实,健全完善考核评估机制。
4.深化省级生态环境保护督察。持续推进例行督察及“回头看”,对承担生态环境保护责任的省有关部门和省属企业开展督察。将应对气候变化、生物多样性保护、地下水超采治理、张家口首都“两区”建设等重大决策部署贯彻落实情况纳入督察范畴。对生态环境问题突出的地方或行业适时开展专项督察。建立健全督察组织推动和责任体系,完善省级生态环境保护督察机制。
5.全面实行排污许可制。构建以排污许可制为核心的固定污染源监管制度体系,探索排污许可制度与碳排放权交易制度的衔接,将温室气体管控纳入环评管理。开展钢铁、焦化行业建设项目碳排放环境影响评价。试点落实排污许可“一证式”管理,建立以排污许可证为主要依据的生态环境日常执法监督工作体系,推动排污许可监管、监测、监察联动。
6.落实污染物排放总量控制制度。依托排污许可证实施企事业单位污染物排放总量指标分配、监管和考核。建立非固定源减排管理体系,实施非固定源减排全过程调度管理。实施一批重点区域流域、重点领域、重点行业减排工程,着力推进多污染物协同减排,统筹考虑温室气体协同减排效应。
7.加强环境信用体系建设。建立健全生态环境治理政务失信记录,依法强化失信记录归集和共享。完善企业生态环境信用评价制度,依据评价结果实施分级分类监管。依法依规推进生态环境政务信息公开和环境信息强制性披露改革,建立健全生态环境信用信息目录。按照“谁评价、谁修复”原则,开展环境信用修复。
(二)完善生态环境保护法规标准。
1.完善生态环境保护法规政策标准体系。健全有利于绿色发展的生态环境政策体系。加强生态环境保护地方立法,加快推进港口污染防治条例、固体废物污染环境防治条例等地方性法规制修订。完善生态环境领域标准体系,研究制定潮白河、永定河、滦河流域水污染物排放标准。
2.推进环境执法司法协调联动。深化环境保护行政执法与司法联动机制,实行生态环境保护综合行政执法机关、公安机关、检察机关、审判机关信息共享、案情通报、案件移送等制度。推进全省法院环境资源审判专门机构建设。加强生态环境损害赔偿案件办理和修复效果评估,服务和支持鉴定评估机构、专业人才发展。深入开展生态环境公益诉讼,与行政处罚、刑事司法及生态环境损害赔偿等制度进行衔接。
(三)健全生态环境治理市场体系。
1.构建规范开放的环境治理市场。坚持平等准入、公平监管、开放有序,诚信守法,引导各类资本参与环境治理投资、建设、运行,加快形成公开透明、规范有序的环境治理市场环境。支持环境治理整体解决方案、能源环境系统治理、园区污染防治第三方治理示范、小城镇环境综合治理托管服务试点、生态环境导向的开发(EOD)模式试点等创新发展。
2.健全环境权益市场交易体系。深入推进资源要素市场化改革,依托公共资源交易平台,推进排污权、用能权、用水权、碳排放权市场化交易,完善确权、登记、抵押、流转等配套管理制度。加强排污权政府储备,推动现有排污权有偿使用,加快推进排污权交易二级市场建设。积极稳妥推进水权确权,健全水权交易制度和平台。
3.健全生态环境价格收费机制。完善并落实污水、垃圾处理收费征收标准。鼓励有条件的城市探索将管网运营费纳入城镇污水处理费。探索建立农村生活污水、垃圾治理收费制度。放开再生水价格。鼓励采用政府购买服务的方式推动污水再生利用。完善差别化电价机制,实施岸电支持性电价政策,稳定居民“煤改气”气价。
4.加强财政资金支持力度。健全常态化环境治理财政资金投入机制,支持应对气候变化、运输结构调整、美丽河湖、美丽海湾、新污染物治理、山水林田湖草沙一体化保护修复等工作。完善生态环境重大项目储备库制度,加强项目资金安排和预算绩效管理。
5.落实绿色税收政策。落实机动车相关税收政策,推动低碳环保车辆生产和使用。落实环境保护专用设备、第三方治理、资源综合利用等相关税收支持政策。落实废钢铁加工企业增值税退税优惠,对风电、太阳能发电和生物天然气、可再生能源供热等非电利用依规实行增值税优惠、所得税优惠政策。
6.建立生态产品价值实现机制。开展重点生态功能区生态产品价值核算,探索开展经济生态生产总值核算。推动建立生态产品与环境权益的市场化转换机制,完善降碳产品价值实现机制,扩大降碳产品种类和实现规模。加大重点生态功能区、水土流失重点防治区、自然保护地等生态功能重要区域的生态保护补偿力度。健全京冀密云水库上游潮白河流域、津冀引滦入津上下游流域横向生态保护补偿机制,探索开展官厅水库上游永定河流域水源保护横向生态补偿。建立健全森林、草原、湿地、沙化土地、海洋、水流、耕地等领域生态保护补偿制度。探索推动共建张承生态综合补偿试点。
7.发展绿色金融。推行绿色信贷、绿色债券、绿色保险,支持机构及资本依法合规开发与碳排放权相关的金融产品和服务。开展企业和金融机构绿色绩效评估。规范有序推广政府和社会资本合作(PPP)模式。鼓励银行业金融机构开展排污权、碳排放权等抵质押融资。在环境高风险领域探索建立环境污染强制责任保险制度。
(四)提升生态环境监测监管能力。
1.建立统一规范的生态环境综合执法体系。深化生态环境保护综合行政执法改革,加快补齐海洋环境、应对气候变化、农业农村、生态监管等领域执法能力短板,突出省级重点执法,强化市级统筹执法,压实县级日常监管责任,严格执法人员资格管理,统一着装、证件、车辆及执法执勤装备。建立健全以污染源自动监控为主的非现场监管执法体系,发挥大数据、人工智能等技术在生态环境执法中的作用。推动重点排污单位安装挥发性有机物(VOCs)、总磷、总氯、重金属等特征污染物自动监测设备,健全执法监测联动、执法监察联动工作机制。落实行政执法“三项制度”“双随机、一公开”监管制度,规范行政处罚自由裁量权。
2.构建科学精准的生态环境监测评估体系。统一规划建设高质量生态环境智慧感知监测网络,实现环境质量、生态质量、污染源监测全覆盖。优化省级环境质量监测站点设置,补齐省级细颗粒物(PM2.5)和臭氧协同监测,二噁英、持久性有机物排放监测,危废鉴定及遥感解译等短板。加强市、县生态环境监测基础能力建设,创新区域联合监测工作机制。构建全省生态监测网络,基本覆盖全省典型生态系统、自然保护地、重点生态功能区、生态保护红线和重要水体。规范排污单位和工业园区污染源自行监测监控,建立环境监测数据质量监督机制,开展监测质量监督检查专项行动。到2025年,初步建成陆海统筹、天地一体、上下协同、信息共享的生态环境监测网络。
3.健全平战结合的环境风险防控与预警应急监测体系。完善“1+N”环境应急监测响应体系。提升大气环境质量预测预报预警能力,推进未来15天中长期污染趋势预报、40天中长期数值预报和短临精细化预报系统建设,强化有毒有害大气污染物风险预警。建设水源地水质在线生物预警系统,做好白洋淀水质应急监测。推进土壤风险评估和生态风险预警研究。
4.建立智慧高效的生态环境信息化管理体系。加强生态环境数据资源规划和数据共享开放,实现数据跨行业、跨部门横向整合,省、市、县三级贯通。深化大数据创新应用。持续完善生态环境信息一张图和固定污染源统一数据库。加强生态环境一体化在线政务服务平台与全省一体化在线政务服务平台对接,全面推广线上线下相融合的生态环境政务服务模式。加快建设生态环境综合管理信息化平台。建立自主可靠的网络安全保障体系,加快推进基础设施和重点业务系统的国产化替代。

十四、全民行动,推动形成绿色生活方式
(一)增强全社会生态环保意识。
1.加强生态文明宣传教育。开展“美丽中国,我是行动者”活动,将贯彻落实习近平生态文明思想和做好生态文明建设纳入国民教育体系、职业教育体系和党政领导干部培训体系。编写生态环境保护读本,开展生态环境科普活动,创新生态环境保护培训方式,以警示片、守法考试、网上答题等为载体,加大危险废物环境管理、排污许可等培训力度,提高环境管理和排污企业相关人员业务水平和法律意识。
2.繁荣生态文化。加大生态环境宣传产品制作和传播力度,结合地方实际和特色打造生态文化品牌,研发推广生态环境文化产品。鼓励文化艺术界人士积极参与生态文化作品创作,加大对生态文明建设题材文学、广播电视、电影、公益广告、词曲创作等支持力度。开发体现生态文明建设的网络文学、动漫、有声读物、游戏、广播电视节目、短视频等,拓展信息服务形态和传播形式,广泛开展宣传和文化活动,正确引导公众舆论。
(二)加快形成绿色生活方式。
1.开展绿色生活创建活动。推行《公民生态环境行为规范(试行)》,组织开展节约型机关、绿色家庭、绿色学校、绿色社区、绿色出行、绿色商场、绿色建筑等创建活动,形成崇尚绿色生活的社会氛围。
2.推进绿色生活设施建设。在大中城市全面推进慢行系统建设,倡导绿色出行。推进城市社区基础设施绿色化,采用节能家电、高效照明产品、节水器具,加强社区垃圾分类投放和前端分类分选,探索餐厨废弃物资源化利用和无害化处理。
3.推行绿色消费。制止餐饮浪费行为,倡导“光盘行动”,革除滥食野生动物等陋习。加大政府绿色采购力度。旅游、住宿等行业按规定不主动提供一次性用品,全面推广节能、节水、环保、再生等绿色产品。结合移动互联网和大数据技术,建立和完善绿色消费激励回馈机制,开展绿色生活绿色消费统计,积极引导消费者购买节能与新能源汽车、高能效家电、节水型器具等产品。
(三)营造宁静绿色和谐人居环境。
1.营造宁静和谐的生活环境。合理划定防噪声距离,降低建设项目和区域开发产生噪声对周围环境的影响。在石家庄市、雄安新区和张家口市崇礼区、秦皇岛市北戴河区开展噪声电子地图试点研究,提高城市噪声精细化管理水平。推进工业企业噪声纳入排污许可管理。强化夜间施工管理,严格夜间施工审批和公开,鼓励采用低噪工艺和设备。加强对文化娱乐、商业经营等社会生活噪声热点问题日常监管和集中整治。建立部门协同的噪声污染防治监督管理机制。倡导制定公共场所文明公约、社区噪声管控规约,鼓励创建宁静社区。到2025年,地级城市全面实现功能区声环境质量自动监测,声环境功能区夜间达标率达到85%。
2.建设绿色低碳城市。根据城市生态环境承载能力,合理确定城市规模和边界,在城市更新中转变开发建设模式。大力发展绿色建筑,推进既有居住建筑和公共建筑绿色节能改造,发展被动式超低能耗建筑和装配式建筑。创建森林城市、绿色社区。到2025年,城镇绿色建筑占新建建筑比例达到100%,60%以上的城市社区达到绿色社区标准。
3.推进生态文明建设示范创建。大力弘扬塞罕坝精神,积极争创国家生态文明建设示范市、县和“绿水青山就是金山银山”实践创新基地,重点培养一批生态基础好、具有地域特色、实效突出的典型地区,打造河北生态示范样板和“两山”转化实践样板。
(四)推进生态环保全民行动。
1.落实企业生态环境责任。推动企业落实污染治理主体责任,淘汰落后生产工艺,源头防治污染,减少污染物排放。拓展生产者责任延伸制度覆盖范围。市场主体依法依规向社会公开相关环境信息。鼓励企业通过设立企业开放日、环境教育体验场所、环保课堂等多种方式向公众开放,组织开展生态文明公益活动。
2.充分发挥各类社会主体作用。积极动员广大职工、青年、妇女参与生态环境保护。发挥行业组织、新社会阶层、社会工作者参与环境治理的作用。推动生态环境志愿服务,广泛培育扶持生态环境志愿服务组织和志愿服务项目。鼓励公益慈善基金会助推生态环保公益发展。鼓励村规民约、居民公约加强生态环境保护相关内容。加强基层群众自治与网格化服务管理有效衔接。
3.强化公众监督与参与。继续推进环境政务新媒体矩阵建设,完善例行新闻发布制度和新闻发言人制度,加大信息公开力度。继续推动环保设施和城市污水垃圾处理设施向社会开放。完善公众监督和举报反馈机制。大力宣传生态环境保护先进典型,支持新闻媒体对各类破坏生态环境问题、突发环境事件、环境违法行为进行曝光和跟踪。健全环境决策公众参与机制,保障公众的知情权、监督权、参与权。
十五、扎实推进,保障规划目标按期实现
(一)强化规划引领。本规划是“十四五”时期全省生态环境领域的基础性文件。各级政府将规划目标、任务、措施和重点工程纳入本地国民经济和社会发展规划,制定并公布生态环境保护年度目标和重点任务。各地各部门编制相关规划时,要与本规划做好衔接。生态环境各要素各领域编制专项规划或行动方案,落实本规划目标任务。各地将规划实施情况纳入政府信息公开内容,推动全社会参与监督,确保各项任务全面完成。
(二)部门协调推动。省有关部门要按照职责分工,制定、完善有利于生态环境保护的政策机制,将本规划确定的目标任务与部门工作紧密结合,在本部门规划或实施方案中落实生态环境保护相关要求,加强对市、县的指导与支持,推动目标任务落实。省有关部门密切配合,在大气、水、土壤、气候、噪声、重金属、生物多样性等领域建立工作协作机制,定期研究解决重大问题。
(三)加大投入力度。落实生态环境领域省以下财政事权和支出责任划分改革实施方案,调动市、县保障本行政区域内生态环境领域公共服务的积极性。拓宽投融资渠道,综合运用土地、规划、金融、价格多种政策引导社会资本投入。规范有序推广政府和社会资本合作,吸引社会资本参与准公益性和公益性环境保护项目。鼓励社会资本以市场化方式设立环境保护基金。鼓励创业投资企业、股权投资企业和社会捐赠资金增加生态环保投入。
(四)推进铁军建设。加强应对气候变化、固体废物和化学品环境管理、海洋、土壤环境监管等急需紧缺领域以及自然资源、水利、农业农村、林业和草原、气象等部门生态环保队伍建设,建设专业全面、职责明确的生态环境保护队伍。充实基层生态环保队伍,加强生态护林员、巡河员等业务培训和保障,着力加强乡(镇)(街道)等基层生态环境监管队伍建设,通过业务培训、比赛竞赛、挂职锻炼、经验交流等多种方式,提升基层人员的业务素质和技术能力。
(五)加强实施评估。定期调度规划目标指标、重点任务、重大工程进展情况。在2023年、2025年底,分别对本规划执行情况进行中期评估和总结评估。
来源:河北省人民政府