长城网7月17日讯(记者 张艺萌)近日,杏彩(中国)官方网站 联合省住房和城乡建设厅制定《2019年环保设施和城市污水垃圾处理设施向公众开放工作方案》,要求各地环境监测、城市污水垃圾处理、危险废物和废弃电子产品处理四类与群众日常生活息息相关的环境设施定期向公众开放,使公众进一步了解环保,支持环保,参与环保,践行绿色生活方式,共建美丽家园。
方案提出,到2020年年底前,各市至少有1座环境监测设施、1座城市污水处理设施、1座垃圾处理设施、1座危险废物集中处置或废弃电子产品处理设施定期向公众开放,接受公众参观。
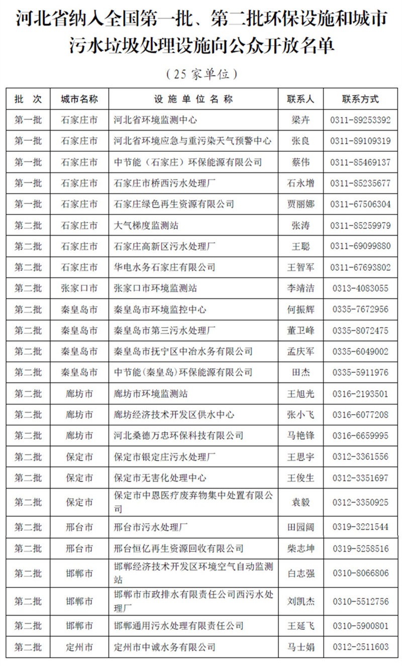
目前,河北省纳入全国第一批和第二批向公众开放的环保设施和城市污水垃圾处理设施单位已有25家。方案要求,25家环境设施开放单位至少每两个月开放一次。
记者了解到,各市杏彩门会通过官方微信公众号提前公布开放时间、地点、内容、报名方式、行程路线等信息。市民们关注并提前查询。

资料图
扫一扫在手机打开当前页
长城网:这25家环境设施单位向公众开放啦!市民可提前报名预约哦!
来源:省生态环境宣传教育中心 时间:2019-07-18
长城网7月17日讯(记者 张艺萌)近日,杏彩(中国)官方网站 联合省住房和城乡建设厅制定《2019年环保设施和城市污水垃圾处理设施向公众开放工作方案》,要求各地环境监测、城市污水垃圾处理、危险废物和废弃电子产品处理四类与群众日常生活息息相关的环境设施定期向公众开放,使公众进一步了解环保,支持环保,参与环保,践行绿色生活方式,共建美丽家园。
方案提出,到2020年年底前,各市至少有1座环境监测设施、1座城市污水处理设施、1座垃圾处理设施、1座危险废物集中处置或废弃电子产品处理设施定期向公众开放,接受公众参观。
目前,河北省纳入全国第一批和第二批向公众开放的环保设施和城市污水垃圾处理设施单位已有25家。方案要求,25家环境设施开放单位至少每两个月开放一次。
记者了解到,各市杏彩门会通过官方微信公众号提前公布开放时间、地点、内容、报名方式、行程路线等信息。市民们关注并提前查询。

资料图