近日,环保部官网就《环境保护综合名录(2017年版)(征求意见稿)》公开进行意见征求工作,截止日期为12月6日。
环保部根据国务院工作要求,为有效遏制“高污染、高环境风险”产品生产、使用和出口,鼓励企业购置使用环境保护专用设备,组织制定了新的一批环保综合名录,并与之前的名录汇总后形成了《环境保护综合名录(2017年版)(征求意见稿)》。
该名录共分为两部分,(一)高污染、高环境风险产品名录(2017年版)(征求意见稿);(二)环境保护专用设备(2017年版)(征求意见稿)。该名录拟为国家相关经济政策、市场监管政策的制定与调整提供环保依据。
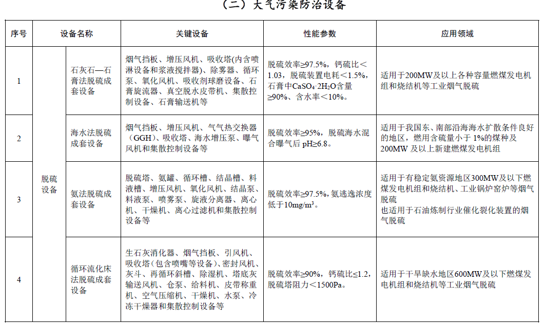
高污染、高环境风险产品名录(2017年版)(征求意见稿)共包含887项产品,环境保护重点设备名录(2017 年版)(征求意见稿)中包含72项。其中,环境监测设备15项,大气污染防治设备16项,固体废物污染防治设备10项,废水处理设备28项,噪声与振动污染控制(材料)设备3项。
联系人:环境保护部环境规划院 李晓亮
联系电话:(010)84947726-612
传真:(010)84949299
电子邮箱:[email protected]
地址:北京市朝阳区北苑路大羊坊10号北科创业大厦
邮编:100012
联系人:环境保护部政策法规司 靳晗 吴嗣骏
联系电话:(010)66556951
传真:(010)66556157
电子邮箱:[email protected]
地址:北京市西城区平安里西大街26号新时代大厦
邮编:100035
环境保护重点设备名录(2017 年版)(征求意见稿)













扫一扫在手机打开当前页
环保部对《环境保护重点设备名录(2017版)征求意见稿》(72项)公开征集意见
来源:省生态环境信息中心 时间:2017-11-29
近日,环保部官网就《环境保护综合名录(2017年版)(征求意见稿)》公开进行意见征求工作,截止日期为12月6日。
环保部根据国务院工作要求,为有效遏制“高污染、高环境风险”产品生产、使用和出口,鼓励企业购置使用环境保护专用设备,组织制定了新的一批环保综合名录,并与之前的名录汇总后形成了《环境保护综合名录(2017年版)(征求意见稿)》。
该名录共分为两部分,(一)高污染、高环境风险产品名录(2017年版)(征求意见稿);(二)环境保护专用设备(2017年版)(征求意见稿)。该名录拟为国家相关经济政策、市场监管政策的制定与调整提供环保依据。
高污染、高环境风险产品名录(2017年版)(征求意见稿)共包含887项产品,环境保护重点设备名录(2017 年版)(征求意见稿)中包含72项。其中,环境监测设备15项,大气污染防治设备16项,固体废物污染防治设备10项,废水处理设备28项,噪声与振动污染控制(材料)设备3项。
联系人:环境保护部环境规划院 李晓亮
联系电话:(010)84947726-612
传真:(010)84949299
电子邮箱:[email protected]
地址:北京市朝阳区北苑路大羊坊10号北科创业大厦
邮编:100012
联系人:环境保护部政策法规司 靳晗 吴嗣骏
联系电话:(010)66556951
传真:(010)66556157
电子邮箱:[email protected]
地址:北京市西城区平安里西大街26号新时代大厦
邮编:100035
环境保护重点设备名录(2017 年版)(征求意见稿)












